司法試験対策講座 | 【2028年4月入学目標】法科大学院入試・法曹コース最短合格カリキュラム(アドバンス)

対象者
法科大学院専願の方
法律学習経験がある方
ポイント
個別法科大学院対策まで
フルサポート
本講座は2028年4月入学目標です。
2027年4月入学目標の講座はこちら
初学者向けの講座もご用意しております。
【2027年4月入学目標】法科大学院入試・法曹コース最短合格カリキュラム(スタンダード)
【2028年4月入学目標】法科大学院入試・法曹コース最短合格カリキュラム(スタンダード)
【2029年4月入学目標】法科大学院入試・法曹コース最短合格カリキュラム(スタンダード)
法曹コース・難関法科大学院の既修者コースから確実に司法試験を突破!!
在学中司法試験合格まで見据えた最強のカリキュラム!

法科大学院入試(ロースクール入試)はあくまで通過点であり、最終目標はその先の「司法試験合格」です。
特に近年は、司法試験合格率の高い人気法科大学院を中心に、入試段階から高度な論文起案力と応用力が求められる傾向が強まっています。法曹コースの設置や早期卒業制度の導入により競争は一層激化し、入試時点で実力差が明確に出る状況です。
本カリキュラムでは、志望校の過去問分析や実戦的な論文演習を重視し、基礎力の確認から答案構成力・論理展開力の強化まで、経験者向けに最適化した内容を網羅しています。
単なる入試突破ではなく、法科大学院入学後を見据えた実力養成を目指す設計になっているため、本カリキュラムを通じて志望校合格はもちろん、その先の司法試験合格に必要な総合力を鍛えることが可能です。
すでに一定の知識や論文経験をお持ちの方も、さらに一段高いレベルを目指し、志望校での上位合格を狙いましょう。
<カリキュラム別相対図>
- スタンダード:ゼロから難関法科大学院入学を目指す方向け
- アドバンス:法律学習経験がある方、論文起案経験がある方向け

<カリキュラム内講座設計図>
こんな方にオススメ
- 法科大学院ルートで司法試験合格を目指したい方
- 法曹コースを目指している、所属している大学生
- 法学部の早期卒業制度の利用を真剣に考えている方
- 独学での難関大対策に、迷いや限界を感じている方
合格実績/合格者の声
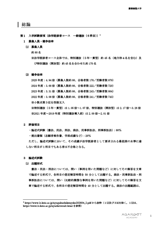
令和6年 法科大学院入試 合格実績
-
東京大学(既修)
8 名合格
-
東京大学(未修)
2 名合格
-
一橋大学(既修)
3 名合格
-
早稲田大学(既修)
12 名合格
-
慶應義塾大学(既修)
8 名合格
-
中央大学(既修)
12 名合格
-
同志社大学(既修|半額免除)
2 名合格
-
明治大学(既修|全額免除)
2 名合格
-
立命館大学(既修|全額免除)
2 名合格
-
東北大学(既修)
12 名合格
-
京都大学(既修)
9 名合格
-
大阪大学(既修)
3 名合格
-
大阪大学(未修)
1 名合格
-
神戸大学(既修)
9 名合格
-
名古屋大学(既修)
4 名合格
-
九州大学(既修)
1 名合格
合格者の声
-
早稲田大学(既修)
最低限の内容を固めることを第一優先に学習を行った
瀧田 洸さん
-
早稲田大学(既修)
知識を自分のものにするには繰り返すことが本当に重要
A.Sさん
-
早稲田大学
(既修|全額免除)大学3年の夏から効率よく勉強して合格
K.Kさん
-
京都大学(既修)
論証集を参考にしながら自分なりに答案に落とし込み論文の書き方を習得
大場 悠生さん
-
京都大学(既修)
民事訴訟法、刑事訴訟法、行政法は無勉強から一年で
國増 雄一郎さん
-
中央大学
(既修|半額免除)中央大学法科大学院(既修)に飛び級資格で合格
平尾 玲弥さん
-
早稲田大学
(既修|半額免除)過去問の解答例で入試に求められていることを理解できた
R.Sさん
-
中央大学(既修)
法学部でも法律の基礎知識がないところからの合格
Y.Kさん
-
早稲田大学(既修)
大学3年の12月から法科大学院を目指して合格
石田 傑さん
-
早稲田大学(既修)
過去問の答案からよく出る分野や趣旨を読み取れた
M.Oさん
-

合格の決め手は緻密に組まれたカリキュラム内容!
合格を目指している「あなた」
法科大学院入試は「激戦の時代」へ

2023年から法科大学院に在学中に司法試験が受けられるようになり、司法試験合格倍率も高いことから、早期合格を目指す優秀層が予備試験から流入し、法科大学院入試の倍率は大幅に上昇しております。
そのため、かつてのような「定員割れで入りやすい」状況は終わり、現在は予備試験合格レベルに近い高度な法的思考力が求められる「激戦の時代」へと変化しています。
難関法科大学院入試・法曹コース特化カリキュラム!
法科大学院入試に向けて最適なカリキュラム構成

「勉強量や難易度的に予備試験の受験は難しい。それでも司法試験を受験したい!」という方は法科大学院ルートでの受験がおすすめですが、何をどのように勉強したらよいかわからない方も多いのではないでしょうか。そこでアガルートが「最短距離で入試合格を狙えるカリキュラム」を作成しました。
①必要な学習科目7科目と、②過去問対策や進路相談会、③ステートメントの対策の3要素が盛り込まれています。最も合理的な内容と進め方で講座をご用意しておりますので、迷いなく試験まで走り切ることができます!
-
総合講義100
学習経験者向けに、司法試験合格までに必要なすべての知識を総ざらいする講座です。
-
論証集の「使い方」
総合講義300で学んだ知識を「論証」という形でスピード復習する講座です。
-
重要問題習得講座
問題演習を通じ、基本問題を漏れなく習得する講座です。添削オプション付きです。
-
法科大学院入試(ロースクール入試)ステートメント対策講座
準備に時間がかかるステートメントの作成について一定の方向性を示し、短時間でステートメントの完成を目指す講座です。
-
個別法科大学院入試(ロースクール入試)過去問解説講座
各法科大学院の過去問を解説する講座です。
法曹コース・法科大学院進学を中心としたルートに対応可能!

司法試験を目指す方法には、予備試験ルートと法科大学院ルート(一般入試・特別入試等)の2つがあります。確かに合格率だけで見れば予備試験ルートが有利ですが、その難易度は非常に高く、効率的にリスクを抑えて司法試験合格を目指すなら、法科大学院ルートは現実的かつ有力な選択肢です。
本カリキュラムは、法科大学院進学を目指す方のための特化型プログラムです。既修者コース受験者向けには、法律7科目の論文起案対策を徹底的に行い、論理展開力・答案構成力を強化します。さらに、ステートメント対策も網羅。これにより、難関法科大学院での上位合格はもちろん、早期卒業制度を活用し、司法試験合格までの最短ルートを実現することが可能です。
また、本カリキュラムでは、法科大学院入試突破をゴールとせず、その先の司法試験合格まで見据えたカリキュラム設計を徹底しています。特に論文対策に重点を置き、豊富な問題演習を通じて、法科大学院入試レベルを超えた本質的な答案作成力を養成。入試突破力と司法試験合格力を同時に鍛えることで、長期的な優位性を確保できます。
経験者ならではの強みを活かしながら、志望校合格と司法試験合格に直結する力を、本カリキュラムで磨き上げましょう。
総合講義100で稜線を綺麗にたどる

総合講義100は、法律知識の基盤がある方にとって憲法・民法・刑法をはじめとする全7科目を1周して効率よく学習し、全体像を短期間で把握できるように設計されています。
まずは「稜線を綺麗にたどる」ことを意識し、法律学習の基盤を無駄なく整理します。基礎知識を一気に体系化することで、その後の演習や理解の深化へとスムーズに進むことが可能です。
総合講義300と比べて学習時間を大幅に圧縮できるため、効率性を重視する方に最適です。
法科大学院入試の過去問を徹底分析

法科大学院入試は、各法科大学院によって出題傾向が異なる上に、司法試験や予備試験レベルの高度な内容を問う問題もあります。そのため、志望校の過去問の傾向を分析することが合格にとっては不可欠ですが、法科大学院入試の過去問を緻密かつ正確に解説した書籍や講座はほとんどなく、対策を立てづらい現状があります。
本カリキュラムでは、アガルートアカデミー講師が、難関法科大学院入試の論文式試験過去問を徹底的に分析した上で解説を行いますので、他の受験生と差を付けることができます!
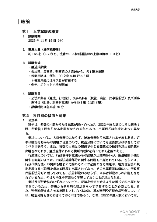
大学院別司法試験合格率ランキング(令和6年度)
| 過去問対応法科大学院名 | 合格率ランキング | 合格率 |
| 慶應義塾大法科大学院 | 1位 | 59.35% |
| 京都大法科大学院 | 3位 | 49.31% |
| 一橋大法科大学院 | 4位 | 48.78% |
| 東京大法科大学院 | 5位 | 47.45% |
| 中央大法科大学院 | 6位 | 45.86% |
| 早稲田大法科大学院 | 7位 | 42.12% |
| 大阪大法科大学院 | 8位 | 40.68% |
| 神戸大法科大学院 | 9位 | 37.50% |
| 九州大法科大学院 | 11位 | 34.58% |
| 名古屋大法科大学院 | 12位 | 31.07% |
| 北海道大法科大学院 | 17位 | 26.15% |
| 大阪公立大法科大学院 | 18位 | 25.00% |
| 筑波大法科大学院 | 21位 | 23.33% |
| 東北大法科大学院 | 22位 | 22.11% | 日本大法科大学院 | 29位 | 19.00% |
| 東京都立大法科大学院 | 37位 | 10.87% |
法科大学院入試相談会(2026年10月からスタート)

受験校や進路に関するお悩みを相談できるオンラインの個別相談会です。 法科大学院入試に精通する講師が、1人1人にあわせてアドバイスいたします。アガルート自慢の「法科大学院入試スケジュール」も配布しますので、是非ご活用ください。
※お一人様、最大2回までご利用いただけます。
法科大学院入試スケジュール
法科大学院の過去問を模範答案+解説講義で完全マスター!

法科大学院入試は、各法科大学院によって出題傾向が異なる上に、司法試験や予備試験レベルの高度な内容を問う問題もあります。そのため、志望校の過去問の傾向を分析することが合格にとっては不可欠ですが、法科大学院入試の過去問を緻密かつ正確に解説した書籍や講座はほとんどなく、対策を立てづらい現状があります。
本カリキュラムでは、アガルートアカデミー講師が、難関法科大学院入試の論文式試験過去問を徹底的に分析した上で解説を行いますので、他の受験生と差を付けることができます!
合格者のデータを利用しながら、短期間で芯を食ったステートメントへ!

法科大学院入試において、必ず提出しなければならないものの、受験生の手が回っていないステートメント。アガルートでは過去の合格者のデータを用いて、ステートメントの方向性や注意点をお伝えし、落ちないステートメントづくりをサポートします。また、添削もついていますので、正しい方向性に導きます。
論文アウトプット重視のカリキュラム設計で効率的!

他の予備校では、まず全科目のインプットを行い、その後、論文対策に進むことが多いです。しかし、この方法では知識の活用法が分からないままインプットの期間を過ごしてしまうため、論文対策に入った段階で「あれ?書けない。」ということに気づくことになります。インプットをやり直す時間があればよいですが、なければ手遅れになってしまいます。
インプットは論文を書くために行っている作業であるため、早めに論文の問題に触れ、知識の活用法をイメージしたうえでインプットすることが最も効率的です。
アガルートでは、各科目のインプットを終えたらすぐに当該科目の論文対策の講義を受講するという構成になっているため、上記にあるような最も効率的なカリキュラムの進行になっております。
合格を叶える最強講師陣作成のオリジナルテキスト

講座で用いるテキストは、司法試験・予備試験・法科大学院入試の過去問を分析し尽くし、試験で問われる知識だけに情報を絞り込んだオリジナルテキストで、全て講師が作成しています。
また、アガルートでは視覚的にもわかりやすく、理解しやすいように基幹講座にフルカラーテキストを採用。
さらに、論点ごとに各教材における掲載箇所が分かる「論点マップ」や、効率的な学習を実現する「判例索引」「事項索引」「本試験出題実績」等、受験生の学習をイメージした工夫が随所にちりばめられています。
また、膨大な数の基本書・判例解説・学術論文・法学雑誌を参照しつつ作成しているため、その情報は、正確かつ最新です。
試験対策に絞った情報が凝縮されたテキストで最短合格を勝ち取ることができます。
それだけでなく、以下のように見やすさ、読みやすさ、分かりやすさに関しても徹底的に追求しています。
(1)フルカラー、アイコン、図表
①基幹講座のテキストは、全ページフルカラーです。また、テキストの左右には十分な余白を設けて、学習した知識のポイントを書き込めるようにしています。
②テキストに掲載した知識について、その重要度や難易度に応じて区別をし、アイコン等を用いて見やすく整理しています。
③事案が複雑な判例については、図を用いて視覚的に理解を助け、理解が難しい箇所については表を挿入して知識を整理しています。
サンプルテキスト(総合講義100)
サンプルテキスト(重要問題習得講座)
(2)テキスト間相互参照・論点マップ
効率的な学習のためには、関連知識を併せて理解することにより、情報を一元管理することが重要です。
総合講義テキストには、重要問題習得講座のテキスト、短答知識完成講座のテキスト、論証集の関連ページ・問題番号が記載されており、また、それらのテキストにも総合講義テキストの関連ページが記載されています。これらのテキストを相互に参照することにより、ある知識を学んだ際に、その知識について、どのような議論がされているか、どのような論証となるか、問題形式ではどうなるかということをすぐに調べることができます。
また、すべての論点とそれがテキストに記載されているページの一覧表である論点マップも付属しています。調べたいときにすぐに調べられるよう、受講生の便宜を最大限に図っています。
サンプルテキスト
(3)科目特性に応じた記載
法科大学院入試の基本科目である7法は、何を重点的に理解すべきか等、その勉強方法が異なります。例えば、憲法においては、最高裁判所の判例(裁判所が示した過去の判断のこと)の理解が重要です。そこで、憲法では、すべての判例について[判例を読み解く]というコンテンツを配置し、司法試験を意識した最高裁判例の理解を示しています。
このように、本講座のテキストは、科目特性に応じて、当該科目に適したコンテンツを用意しています。
(4)目次・事項索引・判例索引・百選番号・過去問情報
巻頭には目次が、巻末には事項索引・判例索引が付いているので、調べたい項目の掲載ページを簡単に見つけることができます。司法試験の論文式試験で出題された分野を一覧にした論文問題の出題実績一覧表も付けましたので、学習の際の目安にご利用ください。
また、試験対策上、判例を理解することは大変重要であり、多くの受験生の方が『判例百選』(有斐閣)という雑誌を使用して判例学習をしています。そこで、テキストの判例部分には、判例年月日を記載し、『判例百選』掲載判例についてはその番号を記載しました。
圧倒的講師力!業界No.1の講師陣!

アガルートの司法試験講師は20名以上で、司法試験予備校ではNo.1の在籍数を誇ります(2025年4月時点)。また、講師は全員新司法試験合格者で構成され、昨今の試験傾向に完全対応!圧倒的講師力によって作られるアガルートのカリキュラムの効果を是非体感してください!
最強プロ講師が合格まで
あなたを徹底サポート!
商法
若杉咲良講師
- 2011年
- 早稲田大学大学院法務研究科修了
- 2012年
- 司法試験合格
- 2014年
- 早稲田大学法科大学院アカデミック・アドバイザー
- 同年
- 大手司法試験予備校にて、答案添削業務に従事
- 2020年
- CPA会計学院にて公認会計士試験「企業法」を指導
他にも多数の講師が
合格までサポートいたします!
継続を支える最適な学習環境
学習に最適な受講環境

インターネット環境があれば、いつでも、どこでも、パソコン・タブレット・スマートフォン等で、マイページから講義を受講することができます。画面にはテキストが同時表示されるので、テキストを持ち歩く必要がありません。
また、9段階の倍速再生・進捗率等の便利機能があるため、学習環境に合わせた柔軟な受講が可能です。
さらに、オンライン上でテキストが見られるデジタルブック機能を搭載!閲覧はもちろん、書き込みやふせん機能も付属しているため、デジタルにて学習が完結します。
便利な機能満載のデジタルブックライブラリー
カリキュラムに含まれる何冊ものテキストは、デジタルブックライブラリーとしても収蔵され、お申込みのその日からご利用いただけます。ライブラリーは、PC・スマホ等からいつでもどこでも見ることができ、また受講画面からすぐに閲覧画面にアクセスすることができますので、講義動画を見ながら気になった箇所をすぐに確認することができます。
色分けしたり消すこともできます。
しおりをつけられます。
アプリの活用でスマートフォンでも勉強しやすい!

待望のモバイルアプリが登場!映像講義の閲覧や添付資料の確認など、アプリから直接アクセスできるので、スマートフォンやタブレットでの学習がしやすくなりました。さらに、アプリ内でのダウンロード機能もあるため、事前に学習したい講義をダウンロードしておくことで、オフライン下での学習も可能です。通勤・通学や休憩中などの隙間時間でも、アプリで快適に学習できます!
「オンライン添削サービスTENSAKUN」(2025年10月スタート)
本カリキュラムの添削は42通!法科大学院入試の試験科目となる7科目全てが添削対象になります。
また、合格者や指導経験豊富なプロ講師が直接添削しますので、添削内容も高品質でお届けいたします。
量と質を兼ね備えた添削サービスを最大限利用することで、論文力を飛躍的に向上させることが可能です。

- ■重要問題習得講座:42通
- ・CBT方式(パソコン受験)に対応しております。
- ・添削者は、講師の解説講義を聴き、添削の方針について確認した上で添削に臨みます。そのため、一貫性のある添削を受けることができます。
- ・採点基準への評価の書き込み、答案に対するコメント等でしっかりとフィードバックいたします。
- ・答案につきましてはWordファイル形式、もしくは文章作成ソフトで文章を作成後、PDFファイル形式でご提出いただく形となります。手書きで作成いただいた答案につきましては添削いたしかねますため、予めご了承ください。
添削サンプル
画像をクリックで拡大
CBT試験にも対応!法科大学院入試のその先も対策可能です

2026年(令和8年)の試験より導入されるCBT方式。受験生の皆様が抱える「操作性への不安」を払拭するため、アガルートでは法務省司法試験CBTシステムの開発会社であるコンバイン株式会社に提供を依頼。 これにより、単なる「似たシステム」ではなく、「本番に限りなく違い演習環境」の提供が可能になりました。
学習スケジュール

- STEP1
本カリキュラムは、1年間の学習で難関法科大学院入試(ロースクール入試)を突破することを目的として設計されています。
まずは、「総合講義100」で、法律の基本的知識を習得してください。また、「論証集の『使い方』」を使って、スキマ時間に、「総合講義100」の復習をしましょう。 - STEP2
次に、「重要問題習得講座」で多数の論文問題を解き、典型的な問題・基本的な問題を解きこなすことができるように訓練してください。 - STEP3
その後、「個別法科大学院入試(ロースクール入試)過去問解説講座」で、志望校の過去問を分析し、論文実践力を完成させましょう。最後は「法科大学院入試(ロースクール入試)ステートメント対策講座」で出願書類を万全なものにしましょう。
モデル学習スケジュール
カリキュラム一覧・価格
安心のフルセット!
確実な一歩で最短合格へ
スタンダード
これから法科大学入試に向けて
学習を開始する方
808,000円(税抜)
- オンライン添削105通
- 質問制度50回
- オンライン自習室
- バーチャル校舎ゼミ
- 法科大学院入試相談会
- ステートメント対策
- TOEIC・TOEFL対策
- 合格したら全額返金
必要なところだけ
手軽に学び最短合格へ
アドバンス
法律7科目の学習経験があり、
論文の起案経験がある方
448,000円(税抜)
- オンライン添削42通
- 質問制度50回
- オンライン自習室
- バーチャル校舎ゼミ
- 法科大学院入試相談会
- ステートメント対策
- TOEIC・TOEFL対策
- 合格したら全額返金
- ※講座のリンク先は、過年度向けの講座も含まれています。本カリキュラムの内容と異なる場合がございますので、あらかじめご了承ください。
- ※オンライン添削オプションの詳細につきましては、重要問題習得講座をご覧ください。
- ※予備試験・法科大学院入試答練は2027年試験向けに作成いたしますので、2028年試験における法改正、判例等には対応しておりません。
- ※個別法科大学院入試(ロースクール入試)過去問解説講座は、お好きな大学を5校ご選択の上受講いただくことが可能です。
教材発送・講義配信スケジュール・視聴期限
よくある質問
資料請求すると講義を無料体験できます!
無料会員登録後に資料請求・無料体験をお申込みいただくことで、会員限定の無料公開講座をご覧いただくことができます。また、実際に講座をご受講いただく際にも会員登録が必須となりますので、事前にご登録いただくことでスムーズなお申込み・ご受講が可能となります。
受講相談でご相談ください。
アガルートアカデミー各試験科の専門スタッフが皆様の質問にお答えして、不安や悩み、疑問を解消します!
ご父母の方々の相談も承っておりますので、お気軽にご相談ください。なお、一部の試験種はメールのみの対応とさせていただいております。予めご了承ください。
クレジットカードでお支払いのお客様は、ご購入いただいた当日からご視聴いただけます。
銀行振込でお支払いのお客様は、弊社による入金確認完了後、ご視聴いただけます。
視聴期限内は何度でも繰り返しご覧いただけます。
クレジットカード、銀行振込、教育クレジットローン(分割払い)、コンビニ決済、ペイジー等からお選びいただけます。
支払い方法により、条件が異なります。詳しくはこちら
価格/講座のご購入
本講座は2028年4月入学目標です。
2027年4月入学目標の講座はこちら
初学者向けの講座もご用意しております。
【2027年4月入学目標】法科大学院入試・法曹コース最短合格カリキュラム(スタンダード)
【2028年4月入学目標】法科大学院入試・法曹コース最短合格カリキュラム(スタンダード)
【2029年4月入学目標】法科大学院入試・法曹コース最短合格カリキュラム(スタンダード)
【2028年4月入学目標】
法科大学院入試・法曹コース最短合格カリキュラム/アドバンス販売期間:2027/07/13まで
司法試験・予備試験講座TOP
対象カリキュラム
- 最短合格に必要なすべての要素が詰まったカリキュラム
- 2028・2029年合格目標
- 予備試験最短合格カリキュラムフル/ライト
- 2027・2028年合格目標
- 予備試験最短合格カリキュラムフル/ライト
- 法科大学院入試(ロースクール入試)対策
- 2029年4月入学目標
- 法科大学院入試・法曹コース最短合格カリキュラム(スタンダード)
- 2028年4月入学目標
- 法科大学院入試・法曹コース最短合格カリキュラム(スタンダード)
- 法科大学院入試・法曹コース最短合格カリキュラム(アドバンス)
- 2027年4月入学目標
- 法科大学院入試・法曹コース最短合格カリキュラム(スタンダード)
- 法科大学院入試・法曹コース最短合格カリキュラム(アドバンス)
- 論文式試験攻略のための基礎力を付ける
- 2027・2028年合格目標
- 論文基礎力養成カリキュラム
- 2026・2027年合格目標
- 論文基礎力養成カリキュラム
- 中上級者(法律学習経験者)向けカリキュラム
- 2027・2028年合格目標
- 司法試験インプットカリキュラム
- 司法試験アウトプットカリキュラム
- 予備試験インプットカリキュラム
- 予備試験アウトプットカリキュラム
- 2026・2027年合格目標
- 司法試験インプットカリキュラム
- 司法試験アウトプットカリキュラム
- 予備試験インプットカリキュラム
- 予備試験アウトプットカリキュラム
- 合格に必要なすべての要素が詰まったカリキュラム
- 2029年4月入学目標
- 法科大学院入試・法曹コース最短合格カリキュラム(スタンダード)
- 2028年4月入学目標
- 法科大学院入試・法曹コース最短合格カリキュラム(スタンダード)
- 法科大学院入試・法曹コース最短合格カリキュラム(アドバンス)
- 2027年4月入学目標
- 法科大学院入試・法曹コース最短合格カリキュラム(スタンダード)
- 法科大学院入試・法曹コース最短合格カリキュラム(アドバンス)
- 論文過去問・ステートメント
- 2027年4月入学目標
- 論文過去問
- ステートメント
- 共通
- TOEIC®基礎英語力完成講座
- 2027・2028年合格目標
- 総合講義300(入門講座・基礎講座)
- 総合講義100
- 論証集の「使い方」
- キックオフ司法試験予備試験
- 2026・2027年合格目標
- 総合講義300(入門講座・基礎講座)
- 総合講義100
- 論証集の「使い方」
- キックオフ司法試験予備試験
- 2027・2028年合格目標
- 論文答案の「書き方」
- 重要問題習得講座
- 2026・2027年合格目標
- 論文答案の「書き方」
- 重要問題習得講座
- 2026年合格目標
- 司法試験答練
- 2026・2027年合格目標
- 予備試験 論文過去問セレクト答練
- 2026年合格目標
- 予備試験・法科大学院入試答練
- 共通
- 旧司法試験 論文過去問セレクト答練
- 2027・2028年合格目標
- 短答知識完成講座Ⅰ
- 短答知識完成講座Ⅱ
- 2026・2027年合格目標
- 短答知識完成講座Ⅰ
- 短答知識完成講座Ⅱ
- 短答過去問解説講座Ⅰ
- 短答過去問解説講座Ⅱ
- 短答絶対合格!スキル習得講座
- 2027・2028年合格目標
- 旧司法試験 論文過去問解析講座
- 2026年合格目標
- 司法試験 論文過去問解析講座
- 予備試験 論文過去問解析講座
- 2026・2027年合格目標
- 一般教養科目対策講座
- 法律実務基礎科目対策講座
- 法律実務基礎科目 重要問題習得講座
- 2026年合格目標
- 法律実務基礎科目答練
- 2026・2027年合格目標
- 選択科目 5講座パック
- 選択科目 科目別単科講座














なら12回分割で月々41,067円(税込)~