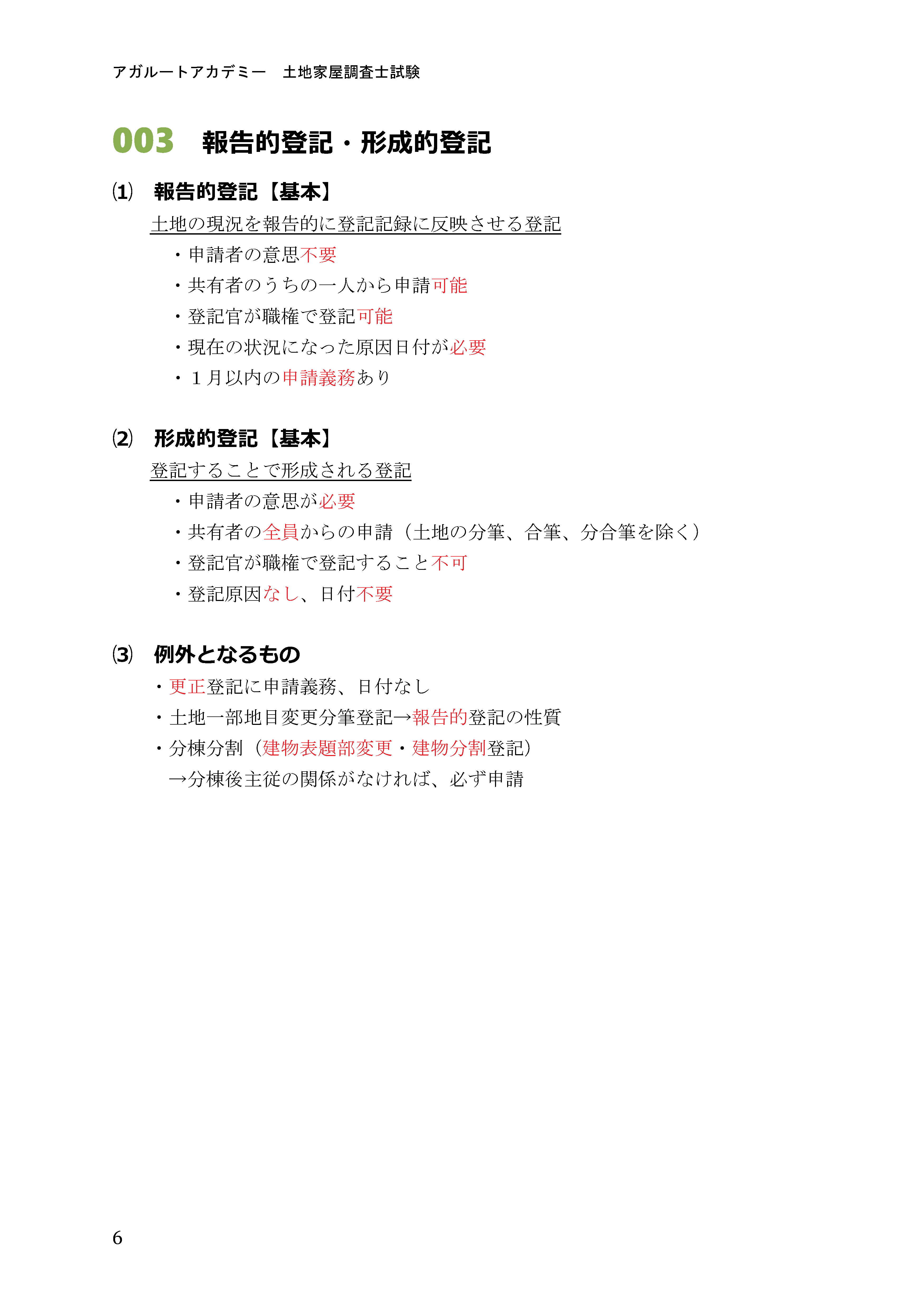
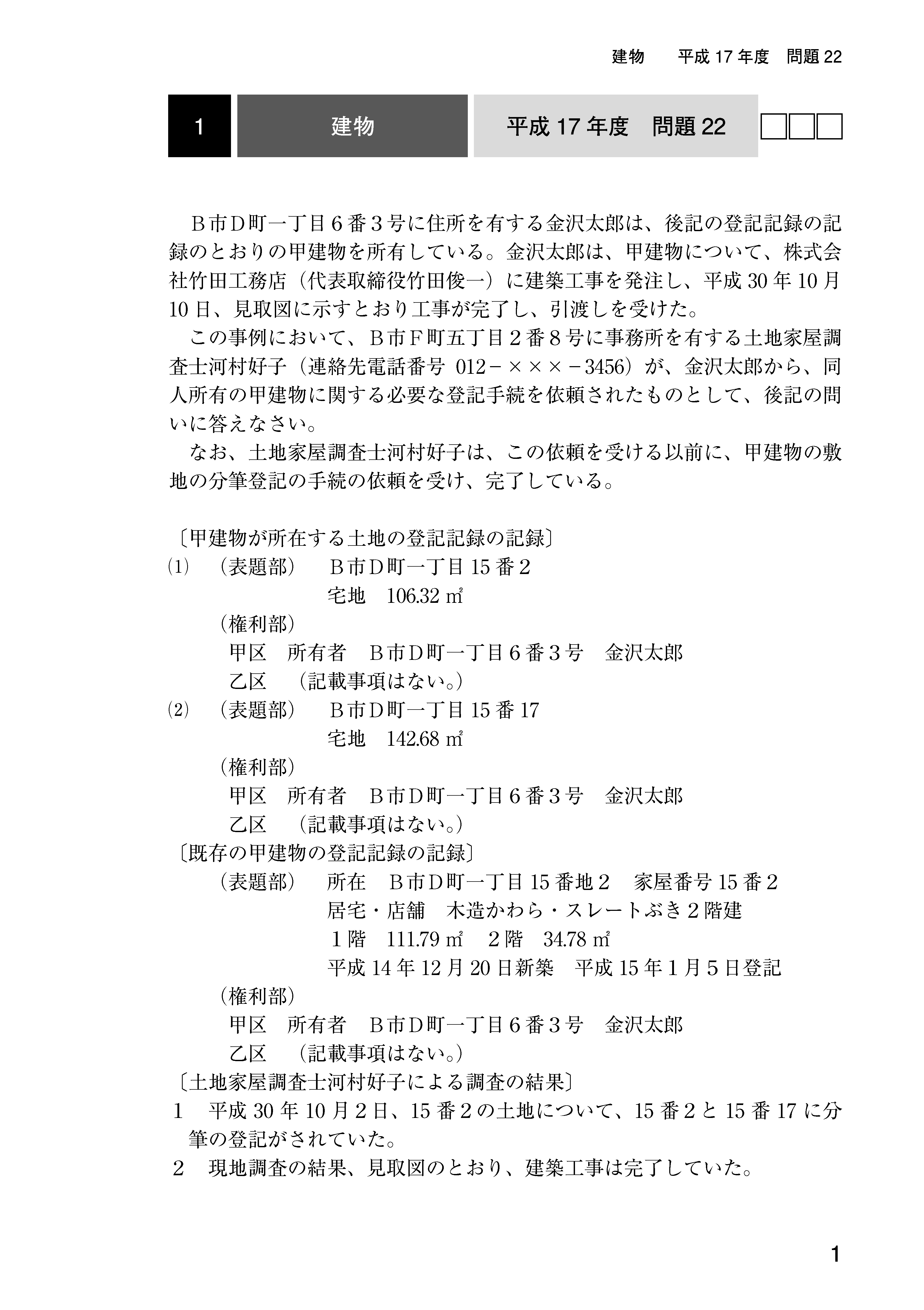
土地家屋調査士試験対策講座|【2026年(令和8年度)合格目標】中上級総合講義/中上級カリキュラム
本講座は2026年(令和8年度)合格目標です。
初学者向けの講座もご用意しております。
【2026年(令和8年度)合格目標】合格総合講義/一発合格カリキュラム/ダブル合格カリキュラム
【2027年(令和9年度)合格目標】入門総合講義/入門カリキュラム/ダブル合格カリキュラム
学習上級者向けの講座もご用意しております。
【2026年(令和8年度)合格目標】上級総合講義/上級カリキュラム
【本試験の択一式で基準点を突破できるレベルの方へ】
知識をコンパクトに再整理!
限られた学習時間で、着実に合格力を引き上げるカリキュラム!

土地家屋調査士試験の受験経験がある方を対象に、限られた時間を最大限に活用するカリキュラムです。
コンパクトなインプット講義で、短時間での学習が可能。講師作成の専用レジュメを使用して重要論点を効率よく押さえることができます。
また、疑問点があればすぐに質問できるサポート制度や、毎月のホームルームなど、アガルートアカデミーの特徴である充実したフォロー体制も完備しています。
<カリキュラム別相対図>

<カリキュラム内講座設計図>

こんな方にオススメ
- 土地家屋調査士試験の受験経験がある方
- 短期間で合格に必要な知識を整理したい方
- 初学者向けの教材や講座での学習経験があるが、知識が身についていないと感じる方
- 学習が継続できるか不安な方
あなたに最適な講座がわかる!
実力診断チェックテスト
以下の問題に「○」か「×」のどちらかで答えてください。問題の下にある「+」のボタンをタップすると、正解が表示されます。最後に正解した数を数えて、ご自身にぴったりの講座を確認しましょう。
- 正解数が0〜2問の方 →一発合格カリキュラム
- 正解数が3〜4問の方 →中上級カリキュラム
- 正解数が5問の方 →上級カリキュラム
×
かんがい用水でない水の貯留池の地目は池沼である(不動産登記事務取扱手続準則68条8号)。
〇
地下停車場の建物の床面積は、壁又は柱等により区画された部分の面積により定める。ただし、常時一般に開放されている通路及び階段の部分を除く(準則82条4号)。
×
所有権等の登記以外の権利に関する登記であって、敷地権についてされた登記としての効力を有するものを「特定登記」という。この特定登記がある区分建物について分離処分可能規約を設定したことにより、敷地権の登記を抹消する建物の表題部の変更の登記を申請する場合、特定登記に係る権利の登記名義人が、建物又は敷地権の目的であった土地について、権利を消滅させることを承諾したことを証する情報を提供したときは、建物又は土地について、当該権利を消滅させることができる(不動産登記法55条1項)。
〇
地図等の訂正の申出をする場合において、当該土地の登記記録の地積に錯誤があるときは、当該申出は、地積に関する更正の登記の申請と併せてしなければならない(不動産登記規則16条2項)。
×
1筆の土地の一部を時効取得した者、1筆の土地の一部の所有権を売買その他の原因により承継取得した者のいずれも、1筆の土地の一部の所有権を取得した者として申請をすることができる。また、申請人が所有権を取得した土地の部分が筆界特定の対象となる筆界に接していることを要しない(平17.12.6民二2760号)。
合格者の声/合格率

合格された方のインタビューやアンケート結果を紹介しておりますので、是非ご覧ください。
-

他校にはなかった複素数計算で効率UP!
保浦 はるかさん
-
『答練病』だった私もアガルートで合格!
朝倉 慶一さん
-
短い講義動画で効率学習を実現!
生駒 奉文さん
-

映像講義で自分のペース!苦手も克服できた
西堀 俊輔さん
-

中上級テキストで知識を完璧整理!
長谷川 貴一さん
-

合格の決め手は緻密に組まれたカリキュラム内容!
合格を目指している「あなた」
令和6年度 合格祝賀会を実施いたしました!
本カリキュラムの特長
学習経験者が合格に必要な知識を学び直すためのカリキュラム
土地家屋調査士試験の受験経験がある方を対象に、限られた時間を最大限に活用するカリキュラムです。
学習経験者向けの講座で合格に必要な知識を総整理・総復習し、過去問の解説講義を視聴することで、知識を理解できているか確認していきます。
登記申請書のひな形や、講師の実際の解法手順を動画でお見せするなど、記述式対策もばっちり。もちろん法改正にも対応しています。答練や模試で直前期の学習の総仕上げもできます。
初学者向けの教材や講座での学習経験があるものの全体的に知識が定着していないように感じる方で、入門向けの講座を再受講するのは抵抗がある方におすすめです。
スピーディーに知識を総整理!
土地家屋調査士試験に出題される民法、不動産登記法、土地家屋調査士法を、コンパクトな講義で学び直します。合格に必要な知識を、基礎からしっかりと総整理していきます。
他校の学習経験者向けのインプット講座は70時間以上かかるところ、アガルートの総合講義では約45時間におさえています。要点を中心にスピーディーに学び直しができるので、短期間で合格に必要な知識を整理したい方に適しています。
配点が高い不動産登記法は、レジュメで要点を整理!
本カリキュラムのインプット講座では、初学者向けカリキュラムと同じく、合格に必要な知識が全て掲載された総合テキストを使用します。
そのうえで、択一では50点中40点を占め、記述式でも確実に問われる不動産登記法については「中上級総合講義テキスト(レジュメ)」を使用します。レジュメには、出題が予想される論点や、体系的知識のために必要な要点をまとめてあります。このレジュメに自分に必要な情報を少しずつ書き足していくことで、自分だけの要点整理ノートを作り上げ、知識の総整理をしていきます。配点が高い分野を優先的にインプットしていきましょう!
合格レベルに到達できる充実のアウトプット!
他校の学習経験者向けのカリキュラムでは主に答練を繰り返し行うのに対し、アガルートでは過去問、答練、法改正、書式のひな形、模試と、さまざまなアウトプットを用意しています。
これにより、バランスよく幅広い分野で実践的な学習が可能です。多様な形式での演習を通して、単に知識を詰め込むだけでなく、理解を深め、実際の試験に対応できる力を効果的に身につけられます。
大好評の記述実演講座がさらに進化!
記述式の解説は、文字情報では伝わりにくい要素が多くあります。特に、計算や作図の手順は言葉で説明されても分かりません。そこで、講師が解いている映像を直接お見せすることによってこれらの問題を一気に解消しました。まさに「百聞は一見に如かず」です。
そして今回、この大好評の映像解説がさらに進化。対象年度を【平成22年度~令和7年度】まで大幅に拡大し、より盤石な対策を可能にしました。近年の傾向から過去の重要論点まで、万全の準備で試験に臨むことができます。
今すぐ学習が開始できる!どの講座から始めてもOK
土地家屋調査士試験の学習経験のある方、得意分野、不得意分野はありますか?幅広い法律知識、測量知識、計算、作図と、様々な能力が求められる土地家屋調査士試験においては、自分の得意を伸ばすこと、不得意をつぶすことの両方が重要です。
このカリキュラムでは、どの講座の学習から初めてもOKですので、自分に合った学習を進めていくことができます。
また、学習しようと思い立ったらすぐに、始められます。土地家屋調査士試験に向けてがんばろう!と一念発起したその力を、すぐに学習に活かしていきましょう。
フォロー制度
やり切る力を習慣にする、合格への最短距離

一時的な頑張りではなく、学びを日常に取り込み、あなたのペースを最適化。挫折しない環境で、合格への道を着実に歩みます。
そして、学習サポートをさらに強化するため、今回より新たに月1回30分の『バーチャル校舎ゼミ』が追加されました!毎月の学習のペースメーカーとして、そして知識の最終チェックの場として、ぜひご活用ください。
①バーチャル校舎で悩みも不安も全て解決!
バーチャル校舎は、物理的な校舎を超えた学習の場です。アガルートでは、バーチャル校舎に来ればなんでも解決する!そんな場を作りました。
校舎では仲間と切磋琢磨できるゼミや不定期イベントなどを実施し、質問ができる相談ブースも用意されています。双方向の学びを提供し、合格まで伴走します。実際に校舎に通学する必要がないため、学生、社会人問わず全員が手軽に密度の高いサポート、学習環境を受けることが可能です。
オンライン予備校でありながら、通学制予備校よりも濃厚な双方向コミュニケーションを実現いたします!
※対象は「フルカリキュラム」の受講生です。「ライトカリキュラム」「中上級総合講義」単体は対象になりませんのでご注意ください。
※バーチャル校舎へのご参加は先着希望制となります。定員に達し次第受付を締め切らせていただきます。
バーチャル校舎でできること
【NEW】ゼミ

バーチャル校舎では講師によるゼミを実施します。
ゼミでは、各科目の細かな知識の復習や総まとめ、記述式試験過去問のポイント解説などを行います。さらなる点数アップを狙うことができるほか、他の受講生と比較した相対的な理解レベルの確認にもなります。
バーチャル校舎ゼミ年間スケジュール
【中山講師】[中山式]知識確認講座
※内容は諸般の事情により変更となる場合がございます。
【中里講師】過年度本試験問題ポイント解説
※内容は諸般の事情により変更となる場合がございます。
自習室利用

いつでも、どこでも、バーチャル校舎にログインした瞬間に今いる場所が自習室になります。一人で黙々と学習するも、同じ自習室で頑張る仲間に刺激を受けながら自習するも、使い方は自由です。
さらに、バーチャル校舎内に講師が待機している間は、自由に質問も可能!自習している最中に分からない箇所が出てきた、勉強の進め方に新たな疑問が湧いたなどがあればすぐに講師に質問ができます。
交流

従来のオンライン予備校でネックとなっていた「一人孤独に戦わなければならない」という点を完全解決!バーチャル校舎では講師とのコミュニケーションだけでなく、受講生同士のコミュニケーションも可能です。
雑談ルームでは、日ごろの悩みを相談したり、勉強グループを作ったり、情報交換を行ったりと、切磋琢磨することが可能です。勉強を継続するモチベーションをもらえる場所になるでしょう。
不定期イベント
学習進捗の時期に合わせてアガルートのOBOG座談会、実務家をお招きしての講演会など不定期でイベントを実施する予定です。イベントに参加することで、さらなるモチベーションの向上を図ることができます。
②【毎月配信】ホームルーム

毎月10日ごろ配信!
受講生からのアンケート(勉強方法と学習内容)をベースに講師がお届けする毎月の動画コンテンツです。
みなさんのお悩みを解消するとともに最新通達や法改正、新しい試験傾向など、直近のホットなトピックスをお届けします!
モチベーション維持やペースメーカーにご利用ください。
※ホームルームの対象はカリキュラム購入者のみになります。
おすすめ切り抜き動画TOP3
③短答セルフチェックWebテスト

本試験の過去問を利用したWeb上のテストです。特定の範囲が終わったらWebテストを受けて、定着度を確認することができます。インプット講義を受けながら、過去問レベルの問題を目にすることで、択一知識の定着度がぐっと上がります。
※短答セルフチェックWebテストの対象はカリキュラム購入者のみになります。
継続を支える最適な学習環境
学習に最適な受講環境

インターネット環境があれば、いつでも、どこでも、パソコン・タブレット・スマートフォン等で、マイページから講義を受講することができます。画面にはテキストが同時表示されるので、テキストを持ち歩く必要がありません。
また、9段階の倍速再生・進捗率等の便利機能があるため、学習環境に合わせた柔軟な受講が可能です。
さらに、オンライン上でテキストが見られるデジタルブック機能を搭載!閲覧はもちろん、書き込みやふせん機能も付属しているため、デジタルにて学習が完結します。
便利な機能満載のデジタルブックライブラリー
カリキュラムに含まれる何冊ものテキストは、デジタルブックライブラリーとしても収蔵され、お申込みのその日からご利用いただけます。ライブラリーは、PC・スマホ等からいつでもどこでも見ることができ、また受講画面からすぐに閲覧画面にアクセスすることができますので、講義動画を見ながら気になった箇所をすぐに確認することができます。
色分けしたり消すこともできます。
しおりをつけられます。
アプリの活用でスマートフォンでも勉強しやすい!

待望のモバイルアプリが登場!映像講義の閲覧や添付資料の確認など、アプリから直接アクセスできるので、スマートフォンやタブレットでの学習がしやすくなりました。さらに、アプリ内でのダウンロード機能もあるため、事前に学習したい講義をダウンロードしておくことで、オフライン下での学習も可能です。通勤・通学や休憩中などの隙間時間でも、アプリで快適に学習できます!
講師に直接聞ける
「オンライン質問サービスKIKERUKUN」
(2025年9月17日からスタート)
疑問に思ったことは、「オンライン質問サービスKIKERUKUN」で、すぐに質問することができます。講師や有資格者が丁寧に回答します。はがきで郵送したり、メールを送る必要はありません!
※フルカリキュラムをお申込みの方は50回、ライトカリキュラムをお申込みの方は20回までご利用いただけます。
※ご質問には原則24時間以内で回答いたします。
高野講師より応援コメント
通信学習に不安を感じるのは、「分からない」が出てきたときではないでしょうか。その不安をすぐに解消するための制度が、KIKERUKUNです。
疑問点があれば、すぐに、ぜひ一度ご利用ください。講師が直接質問を確認し、原則24時間以内に回答いたします。分かりにくい部分には、図や表を使って詳しく説明します。疑問点を迅速に解消し、次の理解へとつなげることで、試験に必要な知識を確実に身に付けていただけます。
アガルートでは、全受講生が通信生ですので、フォロー制度も「通信専用」となっており、安心して受講できます。いつでもご質問をお待ちしております。
受講生
択一式過去問H27問6オについての質問です。
乙土地は要役地になると思いますが、要役地は合筆することができないと習いました。
本問ではなぜ合筆することができる前提で解説がなされているのでしょうか。
中里ユタカ講師
これは問題をよく読まないといけません。
「甲土地を要役地とする地役権がある乙土地」とあるので、乙土地は「承役地」となります。
承役地は制限に抵触しないので、合筆できることになります。
そして、地役権がある土地と地役権がない土地が合筆するということは、地役権設定の範囲が「土地の一部」になるということですから、地役権証明書が必要になる、というわけです。
受講生
記述式H17問22(土地)の問題についての質問です。
C点やD点の座標値を求める際、問題文には、C点やD点が直線BE上の点であるということは記載されていないと思いますが、どのようにして読み取るのでしょうか。
中里ユタカ講師
問題文中の「土地の利用状況、筆界点の状況~」における「(2)筆界点の状況」をご覧ください。
こちらに、「東側道路との筆界については、B点とE点を結ぶ直線」とあります。
つまり、BからEまでは直線ということが分かります。
C点もD点も、分筆によってその線上に設けられた筆界点ですから、BE上の点と判断できるわけです。
場所を選ばず問題演習!
「オンライン演習サービスTOKERUKUN」
「オンライン演習サービスTOKERUKUN」では、お手持ちのスマートフォンで択一式試験の過去問を繰り返し解くことができます。 場所を選ばずに学習できるので、移動中などの隙間時間で択一式の解答力を磨くことができます。
※収録内容と解説文はカリキュラムに含まれている「択一式過去問集」からのピックアップです。問題の並び順は分野別となっています。
※対象はカリキュラム購入者のみになります。
※推奨環境はスマートフォンですが、パソコン、タブレット等でもご利用いただけます。
合格特典でモチベーションアップ

本カリキュラムをお申込みいただいた方が2026年(令和8年度)の土地家屋調査士試験で合格された場合、合格特典(全額返金orお祝い金3万円分)がございます。
合格特典でモチベーションを維持しつつ、最良の結果を掴みとってください!
※特典利用には条件等がございます。
他にはない学習体験を提供!
| アガルートアカデミー | 通学予備校A | オンライン予備校B | ||
|---|---|---|---|---|
| 学習環境 | 〇 | △ | 〇 | |
| 講義時間 | 152 | 不明(答練のみ) | 不明(各回2時間半) | |
| フォロー制度 | 質問制度 | 〇 | 〇 | × |
| eラーニングシステム | 〇 | × | 〇 | |
| 講師への相談 | 〇 | △ | × | |
| 自習スペース | 〇 | 〇 | × | |
| 学習相談対応者 | プロ講師 | 講師・合格者アルバイト | 合格者アルバイト | |
| 合格特典 | 〇 | × | × | |
担当講師
高野 見奈子講師
まったくの初学者から、二人の子の子育てをしながら、1年半の勉強期間で土地家屋調査士試験に合格。(択一45点、記述32位、総合29位)
中上級カリキュラムは、「限られた最短の学習時間で、効率よく土地家屋調査士試験に合格したい!」という方にお勧めのカリキュラムです。土地家屋調査士試験受験経験のある方が、改めてもう一度知識を整理し、曖昧だった論点をクリアにすることができる内容となっております。
土地家屋調査士試験は、ご存じのように難関試験です。お忙しい中で学習時間を作っていくことになりますが、最大限のサポートをします。私と一緒に、合格まで頑張りましょう!
中山 祐介講師
独学で土地家屋調査士試験全国総合1位合格の同試験を知り尽くした講師。
「すべての受験生は独学である」の考えのもと、講義外での学習の効率を上げ、サポートするための指導をモットーに、高度な知識だけでなく、自身の代名詞でもある複素数による測量計算([中山式]複素数計算)など、最新テクニックもカバーする講義が特徴。日々、学問と指導の研鑽を積む。
中里 ユタカ講師
各種試験にすべてストレートで合格。
まったくの初学者から、中山講師の講義を受けて8ヶ月で土地家屋調査士試験に合格。(択一13位、総合29位)
自らの受験経験で培った短期合格のためのテクニックを提供している。
佐橋 里宇子講師
長年培った学習者のサポーターとしての経験を活かし、土地家屋調査士試験におけるポイントやモチベーションの保ち方、学習の仕方だけでなく、学習者に寄り添ったカウンセリングが持ち味。特に、合格まであと一歩、から合格を掴み取るまでの最後の跳躍に必要な心構えや学習姿勢、視点やコツにこだわったアドバイスを得意としている。
サンプル講義
本カリキュラムに含まれる
講座・学習スケジュール
-
STEP1(初期)
- 中上級総合講義で民法・不動産登記法・土地家屋調査士法をスピーディーに総整理と総復習!
同時に書式ひな形対策講座と記述式過去問実演講座で、今までの自分の解き方はどこが違うのか見直す。
-
STEP2(中期)
- 択一式過去問解説講座と記述式過去問解説講座で過去問演習を行い、知識の穴を埋め基礎を盤石にし、さらに理解を深める。
-
STEP3(後期)
-
法改正対策過去問解説講座で法改正における最新の知識をアップデートし、実践答練で過去問以外の問題を解く学習をする。
過去問を中心とした演習学習はルーティン化し、本試験まで続ける。
-
STEP4(直前)
- 過去問や直前予想模試を中心としたアウトプットを行い、随時中上級総合講義に立ち返り、知識の総整理をしながら学習の総仕上げを行う。
フル・ライトの違い
本カリキュラムにはフルとライトのご用意があります。
過去問や記述式を万全に対策したい方はフル、過去問や記述式の対策は必要最低限におさえたい方はライトがおススメです。
※リンク先は合格目標年度が異なる講座もございますのでご注意ください。
合格に近づく学習オプション
定期カウンセリング
定期カウンセリングによる完全個別フォロー。合格に直結する学習を講師が1人ひとり個別に毎月の学習計画を立ててサポートいたします。
また、定期カウンセリング中に質問をいただければ、オーダーメイドの講義もその場で提供することができます。
見落としがちな学習ポイントを講師との定期カウンセリングで確認することで自身の学習を客観視できるので無駄なくモチベーションを保って学習することが可能です。
※先着順となります。
※実施期間は2025年11月~2026年10月(令和8年度本試験の直前)となります。
※100名の定員に達し次第お申込みを締め切らせていただきます。
アガルートアカデミー講師が直接毎月1回30分程度カウンセリングを実施します。
学習の進捗状況等をヒアリングしながら、学習上の疑問点等にお答えしていきます。
「定期カウンセリング」は予約制です。
定期カウンセリングをご購入いただいた方へ「マイページ」上でお申込みのご案内をいたします。
※定期カウンセリングはカリキュラムをご購入いただいた方が対象です。
合格者の声

坂田 健さん
初学者
定期カウンセリングと毎日の積み重ねで一発合格へ
講師の先生からお電話をいただきスケジュールを指導してもらったところから、勉強の進め方が間違っていることに気づき、合格ルートに乗せていただいた感があります。
合格体験記&インタビューはこちら合格特典・割引制度
対象のカリキュラムをお申込みいただいた方が対象の試験に合格された場合、合格特典がございます。
合格特典の詳細はこちら
再受講割引、他資格試験合格者割引、受験経験者割引、他校乗換割引、家族割引など各種割引制度を設けております。
割引制度の詳細はこちら教材発送・講義配信スケジュール・視聴期限
合格発表前に勉強をスタート!
よくある質問
資料請求すると講義を無料体験できます!
無料会員登録後に資料請求・無料体験をお申込みいただくことで、会員限定の無料公開講座をご覧いただくことができます。また、実際に講座をご受講いただく際にも会員登録が必須となりますので、事前にご登録いただくことでスムーズなお申込み・ご受講が可能となります。
受講相談でご相談ください。
アガルートアカデミー各試験科の専門スタッフが皆様の質問にお答えして、不安や悩み、疑問を解消します!
ご父母の方々の相談も承っておりますので、お気軽にご相談ください。なお、一部の試験種はメールのみの対応とさせていただいております。予めご了承ください。
クレジットカードでお支払いのお客様は、ご購入いただいた当日からご視聴いただけます。
銀行振込でお支払いのお客様は、弊社による入金確認完了後、ご視聴いただけます。
視聴期限内は何度でも繰り返しご覧いただけます。
クレジットカード、銀行振込、教育クレジットローン(分割払い)、コンビニ決済、ペイジー等からお選びいただけます。
支払い方法により、条件が異なります。詳しくはこちら
講座のご購入
本講座は2026年(令和8年度)合格目標です。前年度の講座からの変更点は下記のとおりです。
- 『バーチャル校舎ゼミ』が追加
従来のマンスリーゼミから形態を変更。バーチャル校舎内で、よりインタラクティブな講義を展開いたします。 - 『短答セルフチェックWebテスト』が追加
本試験の過去問を利用したWeb上のテスト。講義を受けながら過去問レベルの問題を行え、択一知識の定着度が上がります。 - 「記述式過去問実演講座」の対象年度を拡大
昨年度版から一気に5年分遡り、平成22年度からの過去問を収録!さらに令和7年度試験まで対応範囲を拡大しました。
初学者向けの講座もご用意しております。
【2026年(令和8年度)合格目標】合格総合講義/一発合格カリキュラム/ダブル合格カリキュラム
【2027年(令和9年度)合格目標】入門総合講義/入門カリキュラム/ダブル合格カリキュラム
学習上級者向けの講座もご用意しております。
【2026年(令和8年度)合格目標】上級総合講義/上級カリキュラム
【2026年(令和8年度)合格目標】
中上級総合講義販売期間:2026/09/17まで148,000円(税抜)162,800円(税込)
【2026年(令和8年度)合格目標】
〔学習経験者向け〕
中上級カリキュラム/ライト販売期間:2026/09/17まで268,000円(税抜)294,800円(税込)
【2026年(令和8年度)合格目標】
〔学習経験者向け〕
中上級カリキュラム/フル販売期間:2026/09/17まで378,000円(税抜)415,800円(税込)
<追加オプション>定期カウンセリング販売期間:2026/09/17まで
100,000円(税抜)110,000円(税込)
※分割払い(教育クレジットローン/クレジットカード)での支払いも可能です。
※追加オプションは、カリキュラムをお申込みでない方の受講はできません。お申込みの際はご注意ください。
法人様のお問い合わせはこちら



















