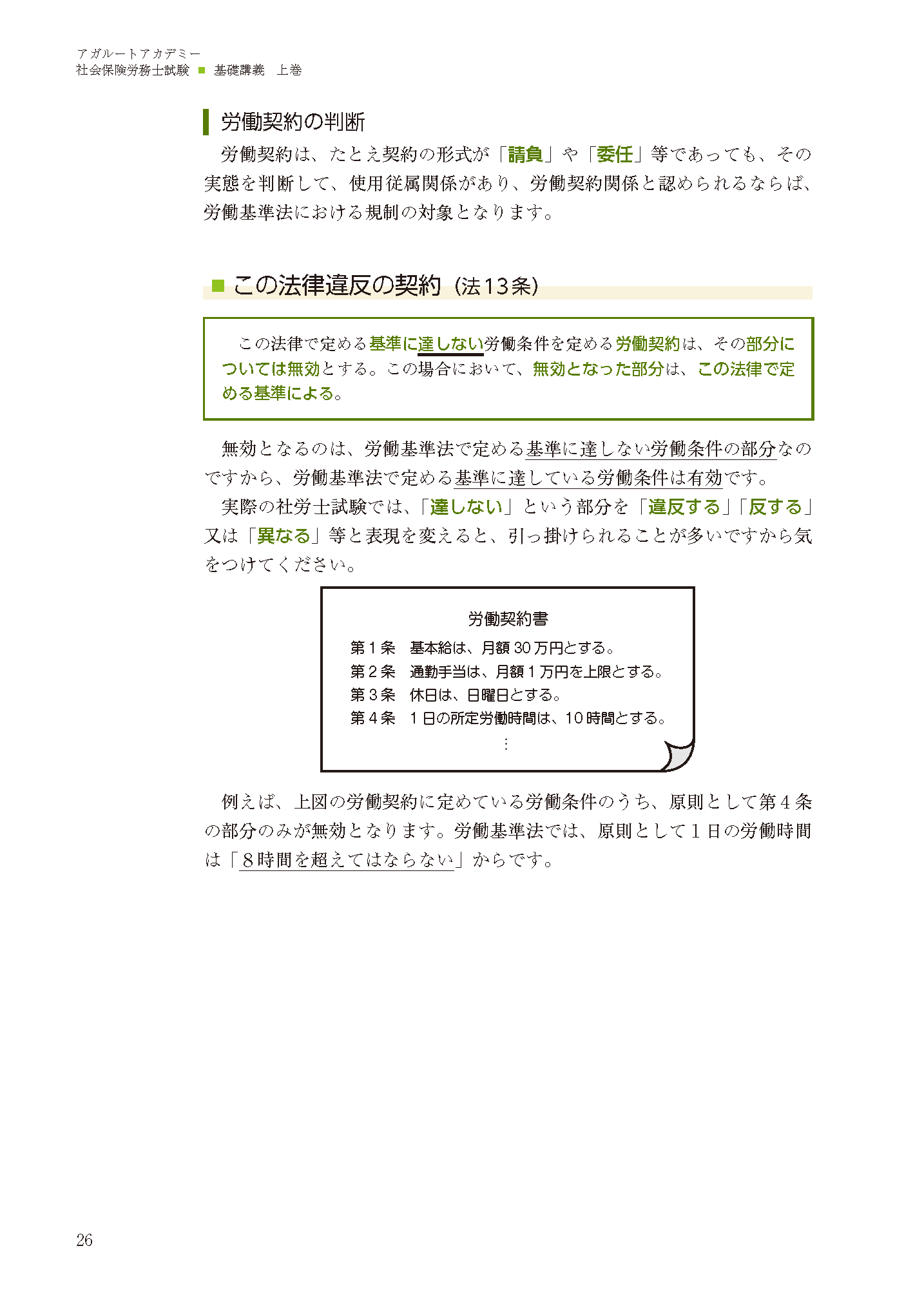
社労士試験対策講座|資料請求で講座を無料体験


申し込む
無料体験(①テキスト②講義③デジタルブック)
合計8時間の講義映像と
テキストサンプルで
学習イメージを掴む!

- たっぷり8時間のサンプル講義
- 講師や講座との相性が確認でき、受講後のギャップを無くせる
- 実際に使用するテキストのサンプルを送付
- オンライン閲覧機能「デジタルブック」も体験可能
サンプル内容(講義/テキスト)
発送物
- サンプルテキスト(B5サイズ約80ページ)
- 期間限定総合講義 労働基準法テキスト
※総合講義 労働基準法テキストのプレゼントは在庫がなくなり次第終了とさせていただきます。
講義
初学者向けカリキュラム(択一式30点未満の方)
-
基礎講義(約1.5時間)
序論「社労士試験を知る!」、労働基準法
-
総合講義(約2.5時間)
労働基準法「総則」
-
速習総合講義(約1.5時間)
労働基準法「総則」
学習経験者向けカリキュラム(択一式30点以上の方)
-
中上級総合講義(約1.5時間)
労働基準法「総則」
学習経験者向けカリキュラム(択一式で35~40点ほど取れている方)
-
総まとめ講座(約45分)
労働基準法
サンプルテキスト
アガルートのテキストは試験問題の出題カバー率驚異の約90%!
最新の法改正・最新判例を講義動画とテキストに反映するので、合格に必要な知識をすべて網羅的にインプットすることができます。
基礎講義
画像をクリックで拡大
総合講義(中上級総合講義・速習総合講義もテキスト共通です)
画像をクリックで拡大
総まとめ講座
画像をクリックで拡大
サンプル講義
※動画はサンプル講義の一部です。
演習システム「TOKERUKUN」
アガルート社労士試験講座のすべてがわかる
パンフレット
約170名掲載の
「極厚」合格体験記
最新過去問解説
(PDFデータ)
合格に向けた
必勝勉強法動画(30分)
プロ講師が提言!効率的に学習を進める
ポイントや方法が丸分かり!

- 合格者が実践した必勝勉強法を、指導経験豊富なプロ講師が徹底解説
- 効率的な学習法やモチベーション維持のコツを知ることができる


申し込む
資料請求ガイダンス動画(約20分)
講師がアガルートのカリキュラムを徹底解剖!

- 社労士試験合格の鍵がわかる
- 何故このカリキュラムで合格できるのか隅々まで解説
- カリキュラムを使用した学習方法がわかる


申し込む
資料請求した方限定!
特別割引クーポン
資料請求いただいた方に
特別割引クーポンをプレゼント!

登録したメールアドレス宛に届くメールマガジンから、
お得な割引クーポンを受け取れます。
申し込む
- ・講義動画の視聴期間はお申込み日から20日間です。
- ・令和7年度社労士試験 徹底解説テキストは2026年10月31日までご覧いただけます。
- ・講座の内容や仕様、価格は変更になることがございます。お申込みの際は、ホームページにて必ず該当講座の内容をご確認いただきますようお願い致します。
- ・お手元に届くまで、お申込みから最大10日程度、お時間をいただく場合がございます。
- ・短期間に同一資料を複数回請求された場合、キャンセルさせていただくことがございます。
- ・無料体験の内容等は予告なく変更されることがございます。
- ・サンプル講義は過年度の動画の場合がございます。最新の法改正内容が反映されていない可能性もありますのでご注意ください。
簡単!資料請求3ステップ

カートに
入れる

会員登録・
体験申し込み

パンフレット
閲覧・
講義体験
スタート!
マイページの使い方
マイページ画面




































