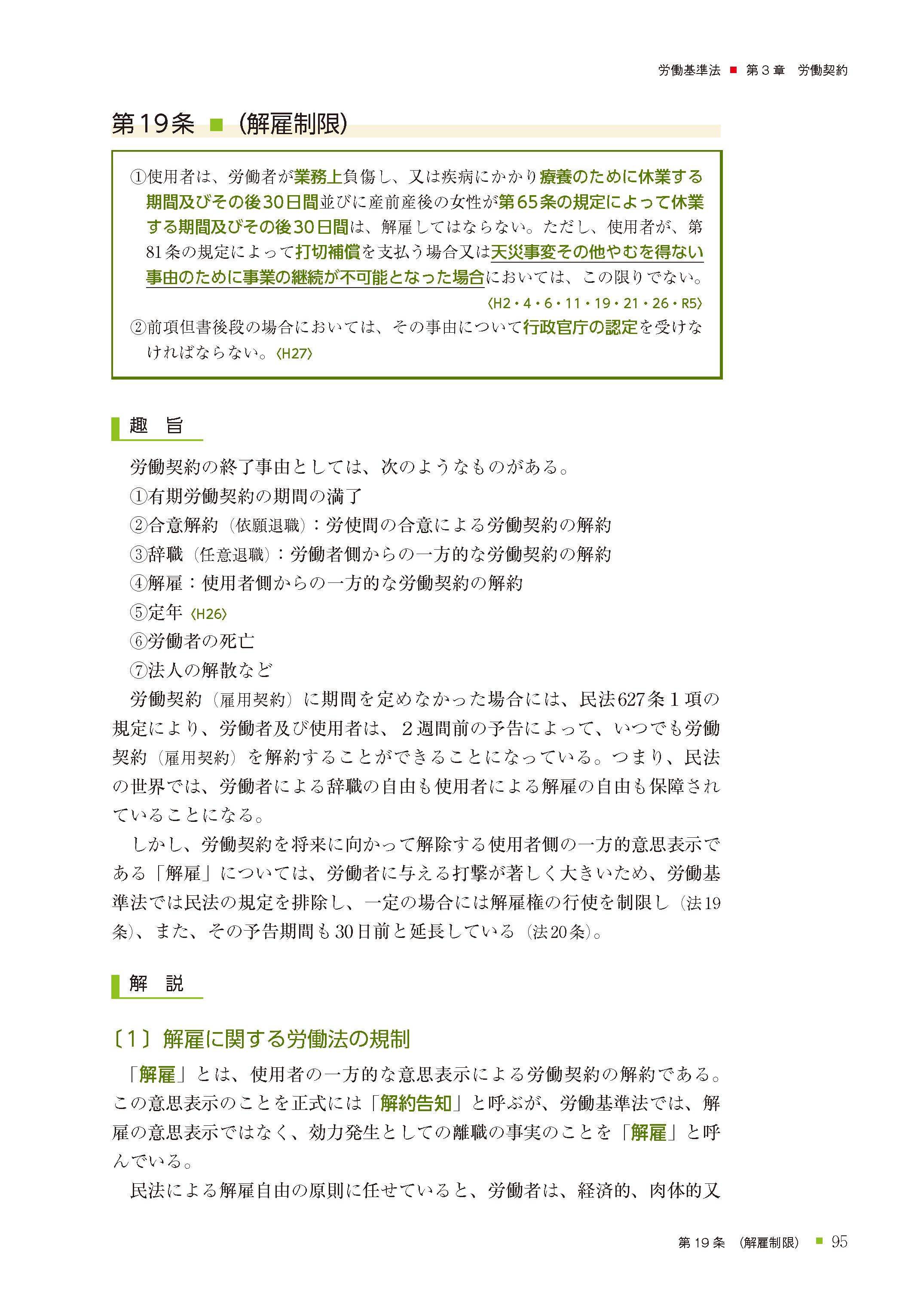
社労士試験|【2026年合格目標】中上級総合講義/中上級カリキュラム

※合格率は、アガルートアカデミー有料講座受講生の合否アンケート集計結果(合格者数を受験者数で除して算出)
本講座は2026年合格目標です。
初学者【インプット・アウトプット共に時間をかけてしっかり準備したい方】向けの講座もご用意しております。
【2026年(令和8年度)合格目標】基礎講義&総合講義/入門総合カリキュラム
初学者【短期間で効率よく勉強したい方】向けの講座もご用意しております。
【2026年(令和8年度)合格目標】速習カリキュラム
学習上級者向けの講座もご用意しております。
【2026年(令和8年度)合格目標】総まとめ講座/上級カリキュラム
【学習経験者向け】
学習経験者向けに効率化された講座と手厚いフォロー付き!
知識の穴を埋め、一気に合格レベルまで引き上げるためのカリキュラム

出題カバー率約90%のテキストを使い、学習経験者向けに基礎的な説明を省いて点数につながる箇所に時間をかけた講義で合格する力を確実に身につけます。
フォロー制度で講師とのコミュニケーションがしっかりとれ、疑問を残しません。直前期の対策もしっかりつまった抜け目のないカリキュラムです。
全国平均に比べて「約5倍」合格しやすいアガルートの講座。合格特典を目指し、フォロー制度を最大活用しながら、合格を勝ち取りましょう!
<カリキュラム別相対図>
<カリキュラム内講座設計図>
こんな方にオススメ
- 学習経験がある方
- 本試験の択一式で30点以上の方
- 知識の抜け漏れに不安がある方
- 一通りの学習(入門レベル)をすでに終え、合格確実ラインを勝ち取りたい方
講座の選び方
社労士試験の学習は初めて?
- 初めて
- 2回目以上
どれくらい学習時間を確保できる?
- 週10時間未満
- 週10時間以上
どんな学習内容を希望する?
- インプット中心の学習ではやく問題演習に取り掛かりたい
- インプット・アウトプット共にしっかりと準備して挑みたい
現在、過去問の正答率5割以上、または、直近の本試験択一式で30点以上の得点がある?
- YES
- NO
どんな学習内容を希望する?
- 穴となっている部分を再インプットしつつ、アウトプット中心の学習
- インプットはもう済んでいるため、アウトプット特化の学習
ひとつ前に戻る
最初に戻る
初期画面
合格者の声/合格率

合格された方のインタビューやアンケート結果を紹介しておりますので、是非ご覧ください。
合格者の声
-

ユーザーフレンドリーなテキストと無駄のない講義!
呉山 聖雄さん
-
信頼できる講師のわかりやすい講義!
江口 瑛美さん
-

短時間チャプターでテキストの理解度がグッと上昇!
西片 彩花さん
-

合格の決め手は緻密に組まれたカリキュラム内容!
合格を目指している「あなた」
学習経験者向けの完成されたカリキュラム
学習経験者のために作られたインプット講義と過去問・オリジナル問題集で知識の土台を作る
本カリキュラムでは、今までの学習で抜け漏れた穴を確実に埋めつつ、豊富な演習量で知識を定着させるための講座を取り揃えています。
インプットの講義では、学習経験者のために基礎的な説明には時間をかけず、より点数につながる箇所を重点的に扱い、初学者向けの講座に対して約7割の時間におさえました。
過去問集は直近10年分を収録しており、そのうち9年分は肢別になっています。ただ過去問に正解すればOKではなく、肢ごとに○×を判断でき、確実に正答する力を養うことができます。さらにオリジナル問題集は、10年より前の過去問から抜粋した問題や改題した問題で構成しています。十分な演習量で、知識の土台を作ります。
メリハリをつけた知識の再インプットで、基礎知識の再整理と応用知識の積み上げを行う
学習経験者向けの知識のインプット講義「中上級総合講義」では、既に身につけた頭の中の知識を整理するための重要なポイントをサクサクと解説します。
基礎知識に関して、基本は重要ポイントだけをピックアップする形でおさらいし、中でも多くの論点の土台となる知識に関しては立ち止まって板書や図解をしながら復習を行います。
メリハリをつけながら、基礎知識は何が重要なのかを明確にし、応用知識は知識の積み上げを行うことで、穴になってしまっていた部分を埋め万全なものにすることが可能です。
出題カバー率約90%!合格に必要なすべての知識をインプット

社労士試験は科目数と暗記量が多く、攻略に裏技はありません。情報が集約されたテキストを選び、愚直に勉強を継続することが大切です。
アガルートのテキストの出題カバー率は驚異の約90%です。
近年出題が多い通達や判例が豊富に掲載されています。また、条文も数多く掲載されており、選択式対策としても効果的なテキストです。
フルカラー、図表を多く使用したテキストで、難解箇所でも頭を整理しながら学習を進めていくことができます。
「肢別過去問集」×「過去問マスター答練」の2軸の演習で、あらゆる方向から過去問を完全攻略!

本カリキュラムではアウトプット講座も豊富に用意しています。過去問集は過去問を選択肢ごとにバラして、1問1答形式にした肢別を9年分用意しています。また、「過去問マスター答練」では実際の過去問全3回分を、出題形式で70問解くことができます。実際の過去問形式も、選択肢毎にバラした形式も、両方解くことができるので、あらゆる方向から過去問を完全攻略することが可能です。
隙間を埋める豊富な特別講座で直前対策も万全!
直前期の対策では、本試験の出題形式に慣れ、未出の問題に対応する力を養うための「実力確認答練」、苦手意識を持つ方が多い選択式に集中して取り組む「選択式集中特訓講座」、勉強が進めば進むほど混乱しやすい用語を科目横断で解説する「科目横断整理講座」、出題可能性が高い直近の法改正を総ざらいする「法改正対策講座」、自力で学習しようとすると膨大な時間がかかる白書対策を効率的に済ませる「白書対策講座」、試験の前哨戦としての「模擬試験」をご用意しています。
学習初期から試験直前まで様々な切り口でインプット・アウトプットの形をご用意し、まったく抜け目のないフルカバーカリキュラムです!
フォロー制度
やり切る力を習慣にする、合格への最短距離

試験に合格するためには、学習を継続することが不可欠です。アガルートでは、学習意欲を高め、学習習慣が定着するような手厚いフォロー制度をご用意しています。一時的な頑張りではなく、学びを日常に取り込み、あなたのペースを最適化します。挫折しない環境で、合格への道を着実に歩みましょう。
バーチャル校舎で悩みも不安も全て解決!
バーチャル校舎は、物理的な校舎を超えた学習の場です。
「校舎で講師、合格者に相談をしたい」「勉強仲間を作りたい」「自習する空間がほしい」「だけど、通学時間はもったいない」こんなお悩みを解消するために、アガルートでは、「バーチャル校舎に来ればなんでも解決する!」そんな場を作りました。
オンライン予備校でありながら、通学制予備校よりも濃厚な双方向コミュニケーションを実現いたします!
※対象は「中上級カリキュラム<フル>」の受講生です。「中上級カリキュラム<ライト>」「中上級総合講義」単体は対象になりませんのでご注意ください。
※バーチャル校舎へのご参加は先着希望制となります。定員に達し次第受付を締め切らせていただきます。
バーチャル校舎でできること

(1)自習室利用
いつでも、どこでも、バーチャル校舎にログインした瞬間に今いる場所が自習室になります。一人で黙々と学習するも、同じ自習室で頑張る仲間に刺激を受けながら自習するも、使い方は自由です。

(2)交流
従来のオンライン予備校でネックとなっていた「一人孤独に戦わなければならない」という点を完全解決!バーチャル校舎では講師とのコミュニケーションだけでなく、受講生同士のコミュニケーションも可能です。
雑談ルームでは、日ごろの悩みを相談したり、勉強グループを作ったり、情報交換を行ったりと、切磋琢磨することが可能です。勉強を継続するモチベーションをもらえる場所になるでしょう。

(3)学習サポーター
テキストや講義の内容でわからないことは質問制度で解消できますが、自身の勉強の方向性やスケジュールについては、なかなか解消できません。学習サポーターでは、そのような学習方法のお悩みに、講師が直接回答いたします!
※テキストや講義の内容については質問制度をご利用ください。
※毎月1回30分、先着順での予約制です。
※実施期間は2025年9月~2026年8月です。
(4)不定期イベント
学習進捗の時期に合わせて講師、合格者スタッフをお招きしての講演会など不定期でイベントを実施する予定です。イベントに参加することで、さらなるモチベーションの向上を図ることができます。
安心の学習導入オリエンテーション

どういう性質の試験?どんな問題が出る?テキストはどうやって使ったらいい?
学習開始時のお悩みを一挙に解決する安心の動画「学習導入オリエンテーション」。
これでスタートダッシュを切ることができます。
講師に勉強方法を相談!毎月1回のホームルーム!

毎月20日ごろ配信!
受講生からのアンケート(勉強方法と学習内容)をベースに講師がお届けする毎月の動画コンテンツです。
みなさんのお悩みを解消するとともに直近のホットなトピックスをお届けします!
モチベーション維持やペースメーカーにご利用ください。
※他年度目標と共通の動画となります。
短答セルフチェックWebテスト(2025年8月からスタート)

本試験の過去問を利用したWeb上のテストです。特定の範囲が終わったらWebテストを受けて、定着度を確認することができます。インプット講義を受けながら、過去問レベルの問題を目にすることで、択一知識の定着度がぐっと上がります。
※フォロー制度の対象は「中上級カリキュラム<フル・ライト>」の受講生です。「中上級総合講義」単体は対象になりませんのでご注意ください。
なお、バーチャル校舎の対象は「中上級カリキュラム<フル>」の受講生のみです。
継続を支える最適な学習環境
学習に最適な受講環境

インターネット環境があれば、いつでも、どこでも、パソコン・タブレット・スマートフォン等で、マイページから講義を受講することができます。画面にはテキストが同時表示されるので、テキストを持ち歩く必要がありません。
また、9段階の倍速再生・進捗率等の便利機能があるため、学習環境に合わせた柔軟な受講が可能です。
さらに、オンライン上でテキストが見られるデジタルブック機能を搭載!閲覧はもちろん、書き込みやふせん機能も付属しているため、デジタルにて学習が完結します。
便利な機能満載のデジタルブックライブラリー
カリキュラムに含まれる何冊ものテキストは、デジタルブックライブラリーとしても収蔵され、お申込みのその日からご利用いただけます。ライブラリーは、PC・スマホ等からいつでもどこでも見ることができ、また受講画面からすぐに閲覧画面にアクセスすることができますので、講義動画を見ながら気になった箇所をすぐに確認することができます。
色分けしたり消すこともできます。
しおりをつけられます。
アプリの活用でスマートフォンでも勉強しやすい!

待望のモバイルアプリが登場!映像講義の閲覧や添付資料の確認など、アプリから直接アクセスできるので、スマートフォンやタブレットでの学習がしやすくなりました。さらに、アプリ内でのダウンロード機能もあるため、事前に学習したい講義をダウンロードしておくことで、オフライン下での学習も可能です。通勤・通学や休憩中などの隙間時間でも、アプリで快適に学習できます!
講師に直接聞ける
「オンライン質問サービスKIKERUKUN」
疑問に思ったことは、「オンライン質問サービスKIKERUKUN」で、すぐに質問することができます。講師や有資格者が丁寧に回答します。対象講座をご購入後にご利用いただけます。
※フルカリキュラムをお申込みの方は50回、ライトカリキュラムをお申込みの方は20回までご利用いただけます。
受講生
回答に国民年金基金連合会が支給する給付について「脱退に係る一時金」は規定されていない。とありますが、国民年金法のテキストP316の語句解説に中途脱退者に関する記載がありますがどのように知識の整理を行えばよろしいでしょうか。
※私はP316に中途脱退者の記載があるので○と誤答しました。
講師
ご質問の件ですが、「脱退一時金」は全く別の制度ですよね。海外に帰られた方などがもらうものです。国民年金基金連合会は脱退一時金については支給を行っていません。総合講義テキストP316の条文②もご確認ください。国民年金基金連合会は、中途脱退者及びその会員である基金に係る解散基金加入員に対し、年金又は「死亡を支給事由とする一時金」の支給を行う。となっています。ご確認の程、宜しくお願い致します。
受講生
割増賃金の算定基礎に含めるかどうかのところですが、3の夜間看護手当は一般にいう変動部分の深夜手当みたいに考えると算入しないということは理解できます。その流れで1と2を考えようとしても、違いがよくわかりません。2の坑内労働手当は法定労働時間に労働させても算入しないとのことですが、1の危険作業手当は法定労働時間外にさせると含めなければならないとあります。この両者は似たような内容なのに取扱が逆のようです。特に、坑内手当については、坑内以外の業務についた場合に算入しないなら理解できますが、時間外とはいえ実際に従事するのだから算入すべきなのではと思います。
決まりなので単純に覚えれば済むのでしょうが、スムーズに理解し記憶に残すためにもスッキリしたいと思います。よろしくお願いします。
講師
ご質問の件ですが、行政通達2のケースは「その坑内労働者を『坑外で』法定労働時間外に労働させる場合には」とされています。坑外ですから、法定労働時間外でも坑内手当は算入されませんね。行政通達1では、「その危険作業が法定労働時間外に及ぶときは」とされていますので、この場合、引き続き危険な作業に従事していて、かつ法定労働時間外に作業していますので、状況が通達2とは異なりますよね。ご確認の程、宜しくお願い致します。
場所を選ばず問題演習!
「オンライン演習サービスTOKERUKUN」
「オンライン演習サービスTOKERUKUN」では、お手持ちのスマートフォンで択一式試験の過去問を繰り返し解くことができます。 場所を選ばずに学習できるので、移動中などの隙間時間で択一式の解答力を磨くことができます。
※収録内容は過去問題からピックアップしています。解説文はカリキュラムに含まれている過去問集と同様です。
※都合により、掲載問題には変更が生じる可能性がございます。あらかじめご了承ください。
※推奨環境はスマートフォンですが、パソコン、タブレット等でもご利用いただけます。
※対象は「中上級カリキュラム<フル・ライト>」の受講生です。「中上級総合講義」単体は対象になりませんのでご注意ください。
合格特典でモチベーションアップ

2026年合格目標 社会保険労務士試験 中上級カリキュラムを受講された方が2026年の社会保険労務士試験に合格された場合、合格特典(全額返金
or
お祝い金3万円)がございます。
合格特典でモチベーションを維持しつつ、最良の結果を掴みとってください!
※特典利用の条件等がございます。
※フルカリキュラム受講生のみが対象です。
他にはない学習体験を提供!
| アガルートアカデミー | 通学予備校A | 大手予備校B | ||
|---|---|---|---|---|
| 学習環境 | 〇 | △ | △ | |
| 講義時間 | 172 | 285 | 56 | |
| フォロー制度 | 質問制度 | 〇 | 〇 | × |
| eラーニングシステム | 〇 | × | 〇 | |
| 講師への相談 | 〇 | △ | × | |
| 自習スペース | 〇 | 〇 | 〇 | |
| 学習相談対応者 | プロ講師 | 講師・合格者アルバイト | 合格者アルバイト | |
| 合格特典 | 〇 | × | × | |
担当講師
竹田 篤史講師
社会保険労務士事務所、司法書士法人勤務後、大手資格予備校にて受講相談、教材制作、講師を担当。
短期合格のノウハウをより多くの受講生に提供するため、株式会社アガルートへ入社。
これまで、ほぼ独学で行政書士試験、司法書士試験に合格し、社会保険労務士試験には一発で合格。
自らの受験経験で培った短期合格のノウハウを余すところなく提供する。
池田 光兵講師
広告代理店で、自らデザインやコピーも考えるマルチな営業を経験後、大手人材紹介会社で長年キャリアアドバイザーを経験、転職サポートを行う。面接対策のノウハウや数々の自作資料は現在でも使用されている。
その後、研修講師や社外セミナーの講師などを数多く経験。相手が何に困って何を聞きたがっているのかをすばやく察知し、ユニークに分かりやすく講義をすることが得意。
学習スケジュール

STEP1
総合講義で社労士試験合格に必要な知識をインプットします。教材は最新の法改正に対応しているため、安心して学習することができます。また、自習用教材として過去問集(肢別で9年分、出題形式で最新1年分)とオリジナル問題集がついておりますので、学習した分野に合わせて問題集を解き、ジグザグ学習を行います。
STEP2
総合講義と問題演習で全体を1周したら、実力確認答練で過去問にはないオリジナル問題と、本試験同様の問題形式で実践力を養成します。過去問マスター答練では肢別ではなく本試験と同じ形式で過去問を解いていきます。
STEP3
答練や過去問で自身の実力や弱点がわかったら、選択式集中特訓講座、科目横断整理講座、法改正対策講座、白書対策講座で知識の抜け漏れを補強していきます。社労士試験は科目ごとに合格基準点が設けられておりますので細かく確認していきましょう。最後に模擬試験で、本試験のシミュレーションを行いましょう。
STEP4
本試験直前まで、総復習・反復練習を行いましょう。
フルカリキュラムとライトカリキュラムの比較
しっかり時間がとれる方向けのフルカリキュラム(約172時間)と、短時間で仕上げたい方向けのライトカリキュラム(約160時間)を用意しています。ご自身のスケジュールにあわせお選びいただけます。
※講義時間は目安です。前後することがございますのでご了承ください。
中上級総合講義 選択式集中特訓講座 科目横断整理講座 法改正対策講座(1年分) 過去問マスター答練 白書対策講座 実力確認答練(全8回) 模擬試験(全1回)
合格に近づく学習オプション
定期カウンセリングによる完全個別フォロー

カリキュラムの受講生に限り、オプションで「定期カウンセリング」を購入することができます。
定期カウンセリングでは、講師がお電話にて、毎月1回30分程度のカウンセリングを実施します。
学習の進捗状況等をヒアリングしながら、学習上の疑問点等にお答えしていきます。
電話でのカウンセリングは、2025年9月~2026年8月の期間にご利用いただけます。
- ※50名の定員に達し次第お申込みを締め切らせていただきます。
- ※「中上級総合講義」単体のお申込みには定期カウンセリングを加えることができません。予めご了承ください。
「定期カウンセリング」は毎月先着順での予約制です。
オプションをご購入いただいた方へ「マイページ」上でお申込みのご案内をいたしますので、そちらよりお申込みください。
合格特典・割引制度
カリキュラムをお申込みいただいた方が2026年度(令和8年度)社会保険労務士試験に合格された場合、合格特典がございます。
合格特典の詳細はこちら
再受講割引、受験経験者割引、他校乗換割引、家族割引など各種割引制度を設けております。
割引制度の詳細はこちら教材発送・講義配信スケジュール・視聴期限
よくある質問
資料請求すると講義を無料体験できます!
無料会員登録後に資料請求・無料体験をお申込みいただくことで、会員限定の無料公開講座をご覧いただくことができます。また、実際に講座をご受講いただく際にも会員登録が必須となりますので、事前にご登録いただくことでスムーズなお申込み・ご受講が可能となります。
受講相談でご相談ください。
アガルートアカデミー各試験科の専門スタッフが皆様の質問にお答えして、不安や悩み、疑問を解消します!
ご父母の方々の相談も承っておりますので、お気軽にご相談ください。なお、一部の試験種はメールのみの対応とさせていただいております。予めご了承ください。
クレジットカードでお支払いのお客様は、ご購入いただいた当日からご視聴いただけます。
銀行振込でお支払いのお客様は、弊社による入金確認完了後、ご視聴いただけます。
視聴期限内は何度でも繰り返しご覧いただけます。
クレジットカード、銀行振込、教育クレジットローン(分割払い)、コンビニ決済、ペイジー等からお選びいただけます。
支払い方法により、条件が異なります。詳しくはこちら
価格/講座のご購入
本講座は2026年合格目標です。
【2026年(令和8年度)合格目標】
中上級カリキュラム/フル販売期間:2026/07/24まで248,000円(税抜)272,800円(税込)
【2026年(令和8年度)合格目標】
中上級カリキュラム/ライト販売期間:2026/07/24まで178,000円(税抜)195,800円(税込)
【2026年(令和8年度)合格目標】
中上級総合講義販売期間:2026/07/24まで148,000円(税抜)162,800円(税込)
【カリキュラム限定オプション】
定期カウンセリング(※)販売期間:2026/07/24まで100,000円(税抜)110,000円(税込)
-
※ 定期カウンセリングは、カリキュラムご購入の方が対象です。中上級総合講義をご購入の方は、お申込みいただけません。










