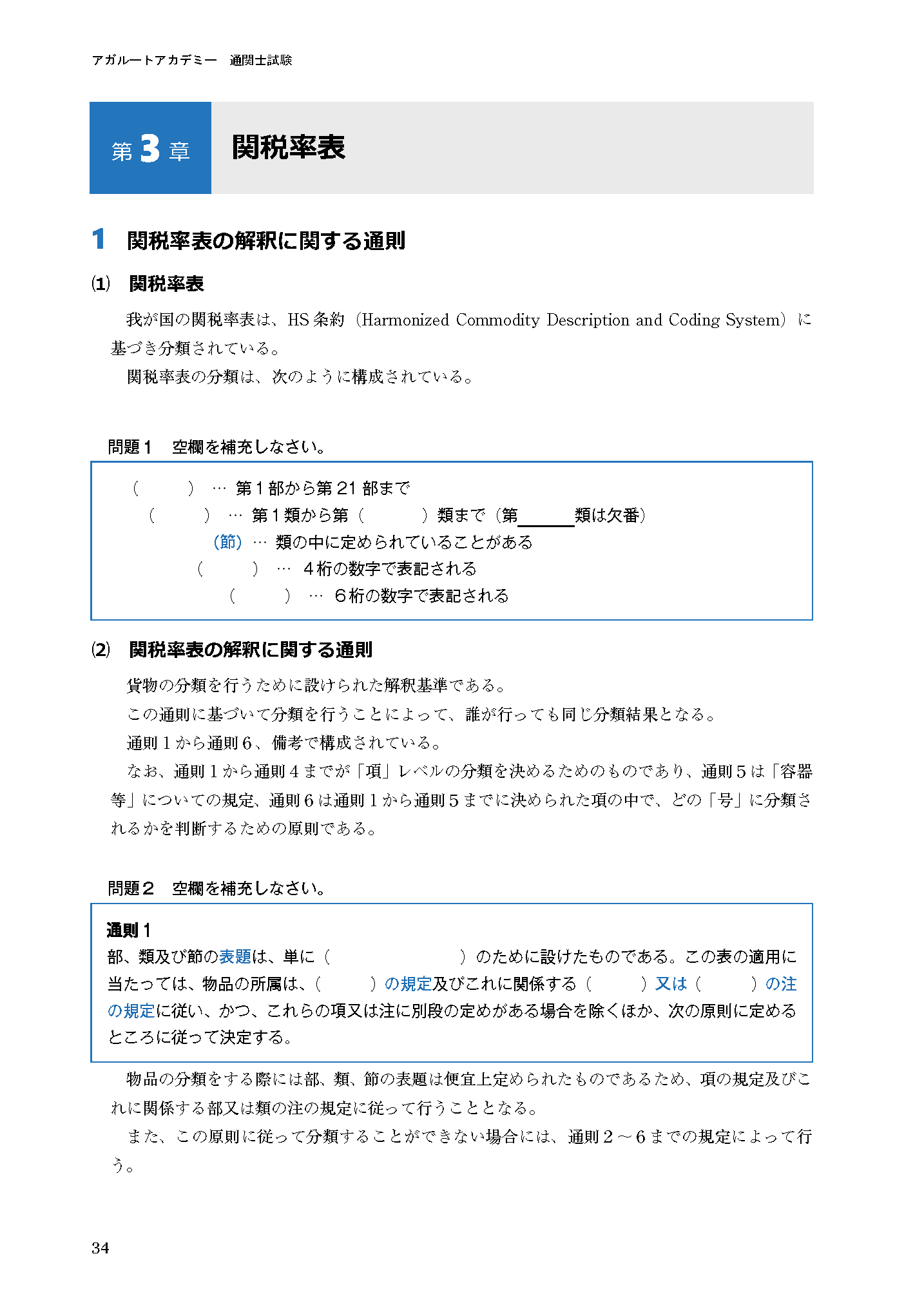
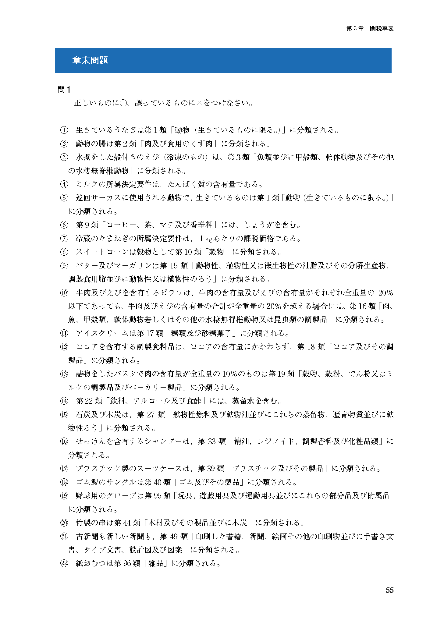
通関士試験|【第60回(2026年)合格目標】中上級総合講義/中上級カリキュラム

本講座は第60回(2026年)合格目標です。
【学習経験者向け】
「わかっているはず」なのに、なぜ点が取れないのか?
知識を得点力に変える、実践的アウトプット講座。
学習経験があるにもかかわらず、合格点に一歩届かない。その原因の多くは、知識の精度とアウトプット能力の不足にあります。通関士試験では、曖昧な知識は通用せず、時間内に正確に解答する「得点力」が必須です。
本講座では、基礎的な解説は省略し、問題を意識した穴埋め形式で知識を確認!穴埋め形式で知識の穴をあぶり出し、合格者が「なぜその答えを選んだのか」という思考プロセスを徹底的に叩き込みます。
また、随所に散りばめられた問題も活用し、得点力を養います。
独学では難しい弱点克服と実践力強化で、今年こそリベンジを果たしましょう。

<カリキュラム別相対図>

通関士試験の合格には、ご自身の学習段階に合った対策が不可欠です。
【入門カリキュラム】 は、法律知識ゼロから合格を目指す方向けの「知識インプット」講座。複雑な法律の概念を整理し、時間をかけて丁寧に基礎を固めます。まずは全体像を掴みたい方におすすめです。
【中上級カリキュラム】 は、あと一歩で涙をのんだ受験経験者向けの「得点力アップ」講座。基礎知識の解説は割愛し、演習中心で知識の精度と解答スピードを徹底的に鍛え上げます。自分の弱点を把握し、効率的に克服したい方にピッタリです。自分に最適な戦略で、最短距離の合格を掴み取りましょう!
<カリキュラム内講座設計図>

こんな方にオススメ
- 通関士試験の受験経験・学習経験がある方
- 本試験で各科目50点前後、または合格基準点まであと一歩だった方
- 全体的に問題演習を中心とした学習をしたい方
- 学習のペースメーカーとなるようなフォロー制度を活用したい方
あなたのレベルはどちら?
最適な講座選びが、合格への分かれ道。
合格実績
通関士中上級カリキュラムの特長
合格への最短ルートを描く、完璧なカリキュラム構成

学習経験者が最短で合格レベルに到達するため、ムダな時間を徹底的に省いた効率重視のカリキュラムです。学習経験者ほど見落としや誤解がそのまま残っていることがあるため、本講座ではそれらを解消することで、これまで気づかなかった論点や盲点を丁寧に拾い上げていきます。
- 「中上級総合講義」
学習経験者のために構成された、知識の総仕上げに最適な構成です。単に知識の再確認ではなく、重要知識のみに的を絞り、同時に本試験を意識した「穴埋め問題形式」で実践力の養成を行います。
- 「過去問解説講座」
絶対に落としてはいけない重要問題に焦点を当て、解法テクニックも習得することができます。
- 「過去問答練」
講師自ら問題を選定・改題したオリジナルの「過去問答練」で弱点を克服。
- 「直前対策講座」
本試験問題直近10年分の頻出問題を単元別に一問一答形式にした「直前対策講座」で頻出問題を復習します。
- 「法改正対策講座」
最新の試験傾向の習得までも網羅できます。
本試験を意識して得点力を上げるインプット講義!
常にアウトプットし続ける中上級総合講義

本講義で用いるテキストは、すでに基礎知識があることを前提に、あえて詳細な説明を省略。基本的な論点や試験における重要度が低い箇所では、すぐに実践的な「空欄補充形式の演習問題」が出題されます。また、各問題には制限時間が設けられており、本番さながらの演習により「知っているつもり」の知識と何を補強すべきかが一目瞭然となります。さらに、随所に設けられた「過去問題への挑戦」を促すポイントで演習に移り、インプットした知識が実際の試験でどのように問われるのかを即座に確認することで、知識と実践力が結びつきます。章末問題も完備しており、網羅的なアウトプットが可能です。
サンプル動画
過去問10年分を使って知識・解法完全マスター!

通関士試験は、問題の出題形式が特殊な試験です。正解の記述を全て選ばせる「複数選択問題」や、「該当なし」の場合は解答欄に「0」をマークさせる五肢択一式問題など、特殊な出題形式があるため、知識があっても問題が解けないという人が多いのが実情です。アガルートでは、最大10年分の過去問をご用意し、解法についても講師が丁寧に、順を追ってご説明します。
合格への最短ルート!「過去問解説講座」
やみくもに過去問を解いても、時間はかかるばかり。本講座では、講師が「合否を分ける絶対に落とせない重要問題」に焦点をあて、知識だけではなく、解法も丁寧に全問解説する講座です。正解の根拠だけでなく、誤りの選択肢を瞬時に見抜くテクニックまで丁寧に解説します。
本番で差がつく実践力!「過去問答練」
「過去問を繰り返しすぎて、答えを覚えてしまった…」そんな慣れを打破するため、市販の問題集ではカバーしきれない過去問までさかのぼり、講師がオリジナルに改題しました。単元別に構成されているため、自分の苦手分野だけを徹底的に潰すことが可能です。
合否を分ける最後の砦!「直前対策講座」
本番で「見たことはあるのに、思い出せない…」という事態を防ぐため、本講座では、第1・第2科目の膨大な知識を、過去10年分の頻出論点に絞り込んで総復習します。記憶を呼び覚ますのに最適な「一問一答形式」でスピーディーに全範囲を網羅。これにより、知識の穴や曖昧な点を短時間で発見・克服し、万全の状態で本番に臨むことができます。
フォロー制度
学習導入オリエンテーション
どういう性質の試験?どんな問題が出る?テキストはどうやって使ったらいい? 学習開始時のお悩みを一挙に解決する安心の動画「学習導入オリエンテーション」。 これでスタートダッシュを切ることができます。
学習サポーター(2025年10月からスタート)

学習の進め方などをご相談いただける学習サポーター制度が付属します。
学習中に疑問に思う方が多い「どのようにカリキュラムを進めるべきか」「どの科目から進めるべきか」など、学習状況をお聞きした上でアドバイスいたします。
※3回までご利用いただけます。
※テキストや講義の内容については質問制度をご利用ください。
※毎月1回、先着順での予約制です。
※実施期間は2025年10月~2026年9月までです。
講師に勉強方法を相談!実力定着確認!毎月1回のホームルーム(2025年11月からスタート)

受講生へのアンケートをベースに、講師が毎月動画コンテンツをお届けします。
受講生は、アンケートを通して、深く解説してほしい分野をリクエストしたり、勉強方法やペース配分を相談したりすることで、講師とコミュニケーションをとることができます。
また、法改正に関する情報もお届けします。
モチベーション維持やペースメーカーとしてご利用ください。
1アンケートの募集

学習に関する悩みなどお気軽にお寄せください
2マイページで映像配信

毎月1回、動画配信で講師が受講生のお悩みを解消します
3アーカイブでの視聴も可能

見逃してもアーカイブでいつでも視聴できます
短答セルフチェックWebテスト(2025年11月からスタート)

本試験の過去問を利用したWeb上のテストです。特定の範囲が終わったらWebテストを受けて、定着度を確認することができます。インプット講義を受けながら、過去問レベルの問題を目にすることで、択一知識の定着度がぐっと上がります。
※フォロー制度の対象は「中上級カリキュラム」の受講生です。「中上級総合講義」単体は対象になりませんのでご注意ください。
継続を支える最適な学習環境
学習に最適な受講環境

インターネット環境があれば、いつでも、どこでも、パソコン・タブレット・スマートフォン等で、マイページから講義を受講することができます。画面にはテキストが同時表示されるので、テキストを持ち歩く必要がありません。
また、9段階の倍速再生・進捗率等の便利機能があるため、学習環境に合わせた柔軟な受講が可能です。
さらに、オンライン上でテキストが見られるデジタルブック機能を搭載!閲覧はもちろん、書き込みやふせん機能も付属しているため、デジタルにて学習が完結します。
便利な機能満載のデジタルブックライブラリー
カリキュラムに含まれる何冊ものテキストは、デジタルブックライブラリーとしても収蔵され、お申込みのその日からご利用いただけます。ライブラリーは、PC・スマホ等からいつでもどこでも見ることができ、また受講画面からすぐに閲覧画面にアクセスすることができますので、講義動画を見ながら気になった箇所をすぐに確認することができます。
色分けしたり消すこともできます。
しおりをつけられます。
アプリの活用でスマートフォンでも勉強しやすい!

待望のモバイルアプリが登場!映像講義の閲覧や添付資料の確認など、アプリから直接アクセスできるので、スマートフォンやタブレットでの学習がしやすくなりました。さらに、アプリ内でのダウンロード機能もあるため、事前に学習したい講義をダウンロードしておくことで、オフライン下での学習も可能です。通勤・通学や休憩中などの隙間時間でも、アプリで快適に学習できます!
講師に直接聞ける
「オンライン質問サービスKIKERUKUN」
疑問に思ったことは、「オンライン質問サービスKIKERUKUN」で、すぐに質問することができます。講師が丁寧に回答します。対象講座をご購入後にご利用いただけます。
※質問制度は、受講期間中に30回ご利用いただけます。
受講生
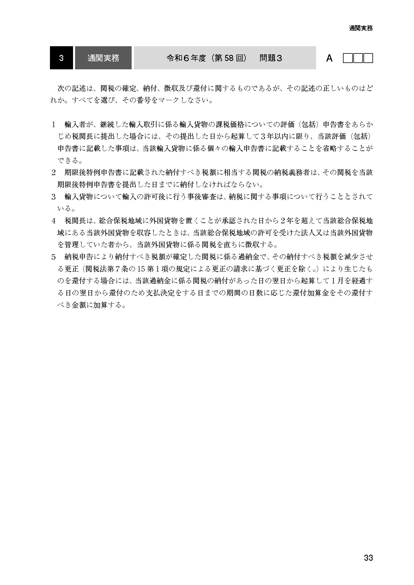
過少申告加算税および無申告加算税
両加算税にて、50万円or当初申告額のいずれか大きい方との差額に5%の加算がされると思います。この時、過少申告における新たに納付すべき税額、無申告における納付すべき税額が、税関調査通知云々で軽減されている場合には、当初額or50万円越えの加算はされないのでしょうか?
講師
こんにちは。ご質問ありがとうございます。
納付税額が50万円をこえる場合の加重について
・過少申告加算税の場合
「増額更正を予知しないで調査通知前に修正申告をした場合の非課税」により、過少申告加算税が課されないこととなる場合には、当然ながらこの加重も課されません。
・無申告加算税の場合
こちらも同様に「更正又は決定を予知しないで調査通知前にした申告の場合の軽減」により5%の無申告加算税率が適用される場合には、300万円超えの加重、過去に無申告加算税又は重加算税を課された場合等の加重についての措置を含め、加重無申告加算税は課されません。
よろしくお願いします。
受講生
期限の延長と延滞税
納期限の延長を受けた貨物について、法定納期限と納期限共に最大3月後になりますが、この貨物について延滞税が発生した場合に、延滞税はどの時点から計算するべきですか?
1.延長された期限
2.輸入許可の日(元の法定納期限)
※過去問題に、2となっている問題があったとおもいますが該当問題の場所をはっきり覚えていません。
講師
こんにちは。ご質問ありがとうございます。
延長の申請が通っているものは当該延長の期限が法定納期限・納期限です。
しかし、延長の申請をしていない部分の関税(つまりは申告漏れなど)の部分については輸入の日(輸入許可の日)が法定納期限・納期限です。
例えば、実務テキストP85のチェック問題がおっしゃっている内容と一致するかと思います。
この問題の場合は、1,547,000円については納期限延長の申請の対象外ですので、本来のタイムリミットである輸入許可の日までに納付しなければなりません。
ご確認よろしくお願いします。あと少し、体調に気を付けてお過ごしください。
合格特典でモチベーションアップ

対象のカリキュラムを受講された方が第60回通関士試験に合格された場合、合格特典(全額返金orお祝い金1万円)がございます。
合格特典でモチベーションを維持しつつ、最良の結果を掴みとってください!
※特典利用には条件等がございます。
担当講師
加藤 佑喜講師
勉強に対する不安、心配は誰にでもありますが、「頑張ろう」という気持ちがあれば大丈夫です。
受験生だった頃に私自身が経験したことやトラブルも含め、伝えられる限りの情報を出し尽くしたいと思います。
一緒に学び、成長し、合格を勝ち取りましょう!!
サンプル講義
学習スケジュール
オススメの学習方法
-
1
まずは、「中上級総合講義」で「通関業法」「通関実務」「関税法、関税定率法・関税暫定措置法・その他法令」の3科目(テキスト4冊分)全てを、同時進行に近い形で学習し関連性を持たせます。空欄補充式のオリジナルテキストで思考力を養い、知識を確実に定着させることができます。
-
2
早期に「過去問解説講座」で、過去問に着手し早い段階から難しい言葉の表現に慣れておきます。絶対に落としてはいけない重要問題に焦点を当て、知識だけではなく、解法テクニックも習得していきます。
-
3
回数を重ね見たことのない問題を1つずつ減らしていきます。
また、講師自ら問題を選定・改題したオリジナル答練の「過去問答練」で弱点を克服していきましょう。 -
4
これまでの学習方法を、できる限り毎日継続して学習を続けていきます。
-
5
直前期には、本試験問題直近10年分の頻出問題を単元別に一問一答形式にした「直前対策講座」で頻出問題を復習します。「法改正対策講座」も活用し、学習の総仕上げを行いましょう。
合格特典・割引制度

カリキュラムをお申込みいただいた方が第60回通関士試験に合格された場合、合格特典がございます。
合格特典の詳細はこちら
他資格試験合格者割引、受験経験者割引、他校乗換割引、家族割引、再受講割引など各種割引制度を設けております。
割引制度の詳細はこちら各講座/カリキュラムの比較

教材発送・講義配信スケジュール・視聴期限
よくある質問
資料請求すると講義を無料体験できます!
無料会員登録後に資料請求・無料体験をお申込みいただくことで、会員限定の無料公開講座をご覧いただくことができます。また、実際に講座をご受講いただく際にも会員登録が必須となりますので、事前にご登録いただくことでスムーズなお申込み・ご受講が可能となります。
受講相談でご相談ください。
アガルートアカデミー各試験科の専門スタッフが皆様の質問にお答えして、不安や悩み、疑問を解消します!
ご父母の方々の相談も承っておりますので、お気軽にご相談ください。なお、一部の試験種はメールのみの対応とさせていただいております。予めご了承ください。
クレジットカードでお支払いのお客様は、ご購入いただいた当日からご視聴いただけます。
銀行振込でお支払いのお客様は、弊社による入金確認完了後、ご視聴いただけます。
視聴期限内は何度でも繰り返しご覧いただけます。
クレジットカード、銀行振込、教育クレジットローン(分割払い)、コンビニ決済、ペイジー等からお選びいただけます。
支払い方法により、条件が異なります。詳しくはこちら
講座のご購入
本講座は第60回(2026年)合格目標です。
【第60回(2026年)合格目標】
中上級カリキュラム販売期間:2026/10/01まで118,000円(税抜)129,800円(税込)
【第60回(2026年)合格目標】
中上級総合講義/全科目販売期間:2026/10/01まで54,800円(税抜)60,280円(税込)
※科目別の販売もございます。通関実務の科目のみの販売はございません。























